ShodhKosh: Journal of Visual and Performing Arts
ISSN (Online): 2582-7472

COMPARATIVE ANALYSIS OF DESIGN THINKING PROCESS AND TRADITIONAL CRAFT PRACTICES OF RAJASTHAN

COMPARATIVE ANALYSIS OF DESIGN THINKING PROCESS AND TRADITIONAL CRAFT PRACTICES OF RAJASTHAN

 

Manika Walia 1Icon

Description automatically generated, Dr. Sachin Datt 2Icon

Description automatically generated, Dr. Tejwant Singh Brar 3Icon

Description automatically generated

 

1 Research Scholar PhD, Sushant University, Gurugram, Haryana, India

2 Associate Professor, Sushant University, Gurugram, Haryana, India

3 Senior Professor, Sushant University, Gurugram, Haryana, India

 

A black and white image of a tree with circles and a tree

Description automatically generated

A picture containing logo

Description automatically generated

ABSTRACT

Design thinking and traditional craft practices, though seemingly distinct, share common elements of empathy, problem-solving, and iteration. This study explores the interdisciplinary collaboration between these two creative processes, using literature review, case studies, and expert interviews. Focusing on Rajasthani indigenous crafts, it examines how the integration of design thinking addresses challenges faced by the craft community. By investigating the relationship between design thinking and traditional craft, the study illuminates their potential for social transformation. It underscores craftsmanship as a dynamic human activity that, when combined with design, leads to innovative, culturally rich, and socially responsible solutions. The findings highlight the interconnectedness of craftsmanship and design, leads to the emergence of a new model; advocating for collaboration to create products that are both aesthetically pleasing and socio-economically viable, fostering sustainable production and consumption.

 

Received 19 February 2024

Accepted 14 June 2024

Published 30 June 2024

Corresponding Author

Manika Walia, manikawalia28@gmail.com

DOI 10.29121/shodhkosh.v5.i1.2024.989  

Funding: This research received no specific grant from any funding agency in the public, commercial, or not-for-profit sectors.

Copyright: © 2024 The Author(s). This work is licensed under a Creative Commons Attribution 4.0 International License.

With the license CC-BY, authors retain the copyright, allowing anyone to download, reuse, re-print, modify, distribute, and/or copy their contribution. The work must be properly attributed to its author.

 

Keywords: Design Thinking, Indigenous Practices, New Mode, Societal Transformation

 

 

 


1. INTRODUCTION

Craftmaking is a centuries-old process of using native resources to develop local solutions to local challenges. In this way, craft and art are social and creative practices in rural areas. Zulaikha & Brereton (2011). Craft is more a preservation of cultural identity rather than a Problem-solving activity. Craft is a connection of a community with its cultural roots.

Craft is a hand-based creative skill in innovatively making things. The craft industry is a predominant source of income for communities in rural areas and weaker categories of society. This occupation employs more than six million artisans in producing huge varieties of craft products Liebl & Roy (2004).

The absence of official economic activities that fulfil the requirements of local communities is frequently cited as a reason for the existence of art and craft practices. Using native materials to solve local issues has been the practice of craftmaking for thousands of years. In this way, rural art and craft are inventive and social practices Zulaikha & Brereton (2011). Furthermore, oftentimes, a significant portion of the commercial commodities traded in an unorganised rural economy are handmade goods. Although the act of producing is connected to local populations, resources, and tradition, the success of these well-planned attempts to endure—and occasionally even reemerge—is correlated with their capacity to adjust to international markets and modern economic systems Wherry (2006).

The term craft also denotes the products of artistic creation or production that need a high degree of creative knowledge and are observed to be highly technical and need specialized facilities or equipment.

‘Handicrafts’ as a term also talks about the products of skilled craftsmanship and artisanal endeavour. This requires technical and highly specific know-how and involves manual labor or a blue-collar work-ethic. It is accessible to the general public and is composed and assembled with historically significant materials like ceramics, glass, metals, wood and textiles. These products are developed within a specific practice community that varies from the products developed within their style which results in the release of hybrid objects. Further, the interpretation and validation of such craftworks is a matter of context and the audience will perceive crafted objects in a prominent position or museum.

In general, the craft could be described as the human expression influenced by culture. It could also be defined as the physical manifestation of the impulse generated by the human and involves the utilization of hands for creating the art form. Specialists hence depend on the abilities of craft for the maintenance of interdependency between the societies Tiwari (2020). Such a way of engaging in craftsmanship could be able to boost confidence and morale. This will be beneficial during dealing with challenges and stress.

On the other hand, Design Thinking is observed as a critical, creative and analytical thinking-based process to improve performance. Design thinking involves the process of Idea generation, market analysis, enhancement, protection and promotion of concepts. Furthermore, design thinking helps to systematically think and guide to development of the product with utmost customer satisfaction Brown (2008).

Design thinking is the peculiar process of problem-solving in the creative. This process encourages a holistic view by overruling uncertainty and ambiguity in solving a problem. A designer mindset has been applied in craft with the head of design thinking and to act accordingly with pre-information. The benefits of design thinking are to make a deeply believed decision-making system and to provide valuable products and experience that truly helped the craft man to change their lives.

 

 

 

 

Figure 1

A diagram of a process

Description automatically generated

Figure 1 Design Thinking Center for Innovation in Teaching & Learning, University of Illinois. (2018). Design Thinking.

Source https://citl.illinois.edu/paradigms/design-thinking

 

Figure 1 shows the 5 stages of design thinking process-

Empathize

This is the first stage in the design thinking process and helps to understand the perspective of the craft man to discover and address the problem which is visible clearly. To perform this stage, the design thinkers were encouraged to employ all the assumptions about the problem elaborately. Accordingly, this allows the customer to satisfy their needs with all possibilities.

Define

The stage includes all the information that has been obtained from the first stage and the problem statement has been clearly defined here. This problem statement was analysed in human-centred terms rather than from a perspective of obtaining business goals. Based on several challenges faced typical questions were framed and solved in the stage.

Ideate

The parent problem statement has been investigated and several brainstorming approaches for addressing the problems were developed in this stage. This stage marks a transition from the reduction of problems to exploring solutions. It involves specificity, weighing pros and cons, visual mapping and framing and re-framing questions so as to produce new and more holistic possibilities. Clever ideas have been generated and evaluated promptly with prompt feasibility checking. The addition phase is generally a very creative face for the team since it frames ideas by thinking in an out of box approach.

Prototype

With a trial-and-error approach, the stage recognises the possible solution with the best-identified problems. Here the goal is to improve the solution with minimal effort. The lightweight nature of prototyping will lead to a low-cost and effective solution with an iterative cycle. Rapid prototyping involves:

1)     The shortest time

2)     The least possible cost

3)     The simplest model

It is important to investigate, delve deeper and reshape the prototype before developing final keys or results and findings.

Test

This is still an interactive stage and it is essential since all the solution has to be ultimately employed on a real-time basis. This enables the details to be redefined UN to create the truly best solution for solving the problem. This period is highly complicated in terms of time-consumption and comprises several of further phases. Remarkable pioneers in business, science, engineering, music, literature, and other fields have all used design thinking. It is not just a tool used by designers. It is accepted across the globe as the central theory that connects various disciplines of design. All design schools have a theory course on Design thinking. Some Management institutes have now started introductory courses on design thinking.

 

1.1. CRAFTS IN INDIAN CONTEXT

India, the world's largest democracy, has a diverse range of cultural heritages. India is a notable nation because of its traditional artisan practices, which are praised for their contribution to progress. More than 70% of people in India reside in rural areas, which comprise more than 500,000 villages with wildly disparate resources, lifestyles, and physical attributes. The majority of these settlements lack basic amenities and are underserved. Additionally, the core of the rural economy is comprised of nonfarm artisanal enterprises. Bayraktaroğlu (2020).

The Handicraft Report estimates that there are about 200 million craftspeople in India overall, of whom 6.7 million are registered, and that their estimated export revenue in 2017 will be US $6 billion. Nearly 40% of rural residents live without a land, but 95% of non-farm rural manufacturers operate in an unregistered industry.

Agricultural employment is the largest industry in India; the second largest is the crafts sector. Because most employees in this industry work from home, it is an unorganized sector.

Indian crafts have developed in this diversity, although they are usually

·        community-driven

·        tradition-driven

·        acquired for practical or social reasons

·        it is a part of everyday life.

 

1.2. CRAFT IN RAJASTHAN

Spread at 342'239 square kilometers, Rajasthan represents one of the biggest states in the nation, bordering Pakistan on three sides. Though only 1% of the country's land is irrigated, it makes up 14% of India's arable land.

The Great Indian Thar's hot, dry landscapes undoubtedly rate among the many hostile and uninviting places on Earth due to their harsh weather.

Rajasthan state is famous all over the world for its crafts, especially -

·        leather work, furniture and

·        printed textiles, painting,

·        jewelry, pottery and metal crafts.

The utilization of lively colors and fantastic design has been observed to be distinct and attractive forms of crafts in Rajasthan.

Rural Non-Farm Development Agency (RUDA) with Crafts Council of India has defined cluster, “A cluster is defined as a geographic concentration (a city/town/few adjacent villages and their adjoining areas) of units producing near similar products and facing common opportunities and threats. An artisan cluster is defined as geographically concentrated (mostly in villages/townships) household units producing handicraft/handloom products. In a typical cluster, such producers often belong to a traditional community, producing the long-established products for generations.”

This study aims to do a comparative analysis of practices used in indigenous crafts and the steps involved in the design thinking process and assess its validity in the Indian craft context. 

It will aim to clarify how indigenous crafts of Rajasthan adopt design practices, what challenges they have encountered, and how they have responded to these challenges vis a vis design thinking process.

 

1.3. OBJECTIVES OF THE STUDY

In the past decade, there have been various models for the design thinking process that yielded better results. These models were inclusive and effective problem solutions with several characteristics like reflection, iteration and measurability to improve the future version of the product. This study aims to do a comparative analysis of practices used in indigenous crafts and the steps involved in the design thinking process and assess its validity in the Indian craft context. 

It will aim to clarify how indigenous crafts of Rajasthan adopt design practices, what challenges they have encountered, and how they have responded to these challenges vis a vis design thinking process. Design practices are described as both a process and a mindset, highlighting how they differ from traditional approaches to problem-solving in various levels of design thinking approach.

·        To identify the Practices prevailing in the craft sector of Rajasthan

·        To determine the differences in Practices in different categories of crafts prevailing in Rajasthan.

·        To investigate the correlation between the design thinking process in the context of Rajasthan craft practices.

·        To discover a model of the Design process emerging from Indian craft

·        To reveal the current scenario of Indian craftsmanship

 

1.4. IMPLICATIONS OF THE STUDY

The theoretical implications of this study will help to advance more broadly in the interdisciplinary approach. The findings from the study will describe a clear depiction of the craft situation and signify the importance of the design thinking approach in India. To implement the sustainable development goals proper branding strategies, have to be stimulated among the craft people.

 

2. LITERATURE REVIEW

Traditional craft works always possess an explicit time-honoured history with huge cultural value in India. Despite the strong impact that has been created by globalisation and consumerism, design-oriented scientific thinking has not been available in an appraising way. This section explores the prospect of design thinking in craft to improve research tools and sustainable development. This section will provide the key debates and discussion on the contextual, historical and definitional aspects of craft and design. This section attempts to reveal the research gap in terms of the proposed objective. This section will investigate the inter-disciplinary research conducted in craft and design and a comprehensive literature survey has been enumerated to understand the issues concerned with exhibiting innovation in craft design.

·        Ancestral heritage:

Rajasthan is one of the largest states of the country spanning 342’239 square kilometers sharing its borders with Pakistan. It accounts for 14% of India’s cultivable land; however, since 1% of the total land is irrigated.

The hot arid zones of the Great Indian Thar would surely rank as one of the most inhospitable and forbidding terrain characterized by extreme climate. Rajasthan state is famous all over the world for its crafts, especially leather work, furniture and printed textiles, painting, jewelry, pottery and metal crafts.

The utilization of lively colors and fantastic design has been observed to be distinct and attractive forms of crafts in Rajasthan. The associated knowledge, serves as dynamic connections to historical roots while concurrently safeguarding cultural significance. Liebl & Roy (2004).

The literature study emphasizes how tacit knowledge is transferred as part of ancestral tradition, allowing Indian handicrafts to be passed down via a long line of inheritance. Because their craft "has been in the family," today's craftspeople practice what they have learned.

From an early age, artisans are exposed to their profession and its expertise. Initially, they "see and learn," then they "learn by making." Their learning and internalization of the making process increase with the amount of work they produce.

The majority of crafts in India are caste- and region-specific. The crafters have deep and enduring ties to the crafts they engage in, and in each instance, the craft has come to represent the local community in which it is practiced.

·        Acknowledgment and awareness:

In several of the case studies, the artisans were award winners and real-life instances of how the outside world was drawn to their craft due to its recognition, and more significantly, how it encouraged the next generation of artisans to continue in their craft and see its value.

The government, designers, and craft development organizations have shown some interest in the well-being of the craft community.

The craft sector's diversity leads to contradictions and contradictory goals Jain (2012). A few players centre their attention on the product, while others emphasise the product's and the practice's sociological or anthropological components, while yet others concentrate on markets. Nonetheless, a thorough plan is required.

·        Sustainability:

Liebl & Roy (2003) drew attention to the issues that still face the artisan industry, stressing the unprotected and informal character of knowledge and skill systems. These characteristics are frequently ill-documented, underprivileged in terms of society and culture, and not entirely adaptive. Even while handicrafts employ millions of craftsmen and make a substantial contribution to the decentralized sector of the economy, rural industries frequently struggle to make ends meet. A sizable majority struggle with poor social standing, exploitation by middlemen, poverty, restricted access to social services, and illiteracy Liebl & Roy (2003).

A different sort of exploitation of crafts has been made possible by industrialization. A large portion of the market for handcrafted goods has been captured by the rise of Chinese producers in particular. Therefore, efforts are being made to attest to the authenticity of crafts by doing things like trademarking them.

The All-India Artisans and Craftworkers Welfare Association (AIACA) launched the Craft Mark program to authenticate genuine, handcrafted Indian goods.

Existing studies revealed that when design thinking has been introduced to convince more handicrafts problems have to be resolved in a logical way to promote clear thinking structure and framework. Design thinking highlights perception analysis rather than rationalized thinking Klein (2015).

1)    Crafts Practices and Design Thinking –

Rajasthan, known for its rich cultural heritage, boasts a vibrant tapestry of traditional craft practices that have been honed over centuries. The state's artisans skillfully combine creativity with functionality to produce distinctive and intricate crafts. From the renowned blue pottery of Jaipur to the elaborate bandhani and tie-dye techniques of textile artisans in Jodhpur and Udaipur, Rajasthan's traditional crafts reflect a deep connection to the region's history and culture. Design relies significantly on craftsmanship, representing for designers the shift from manual skills to intellectual craftsmanship.

The design thinking process involves understanding the needs and preferences of the community, blending traditional techniques with contemporary aesthetics, and often incorporating sustainable practices. This approach not only preserves the authenticity of Rajasthan's crafts but also ensures their relevance in the modern world. Whether it's the colorful hand-block printing of Bagru or the exquisite metalwork of Jaisalmer, each craft tells a unique story, illustrating the symbiosis between tradition and innovation in Rajasthan's artistic landscape.

2)    Craft Categorisation -

Based on the literature study and Development Commissioner Handicrafts Ministry, different crafts of Rajasthan are categorised in –

1)     Textiles- weaving, printing, dyeing, embroidery.

2)     Media -Media - Stone, Ceramics & Pottery, Clay, Stone, Metal Crafts, Paper Crafts, Wood and glass, gemstone and jewellery.

3)     Leather – diaries, jootis, bags.

4)     Handicrafts – puppetry, accessories, split ply braiding, ecofriendly material products.

 

2.1. THEORETICAL FRAMEWORK

The theoretical framework is important to develop the research agenda and research the gap identified (Miles). The theoretical framework provides a structure for organizing and analysing the research findings, and it helps to guide the research process. The gap identified for this study is the Knowledge Gap.

The knowledge gap in this research refers to the absence of relevant knowledge and literature regarding the comparative analysis of design thinking principles to traditional craft practices in the cultural and socioeconomic context of Rajasthan.

By addressing this gap, the research aims to contribute to the existing body of knowledge by exploring and understanding the applicability of design thinking in the context of traditional craft practices in Rajasthan. This knowledge gap is significant because it raises questions about the adaptability of design thinking to a context where traditional crafts have been passed down through generations and are deeply rooted in local cultural practices and values.

 

3. RESEARCH METHODOLOGY

Conducting research design is a crucial step. It plays a pivotal role in gaining insights into the subject's behaviour, which can then be translated into actionable recommendations for design research and further study. In alignment with the research objectives, this study explores a comparative analysis between the design thinking process and traditional craft practices in Rajasthan.

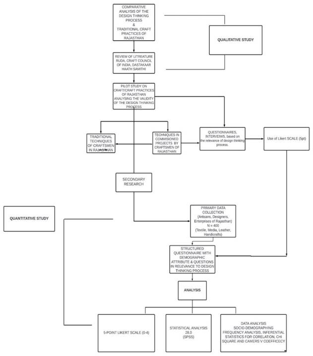
Figure 2

Figure 2 Research Methodology Framework

 

 

This study follows a Qualitative and Quantitative study, Figure 2. The elements being studied are specified quantitatively and connected numerically using equations and formulas.

A questionnaire was developed to gather the raw data for quantitative research. The structured questionnaires were given to the artisans, designers and other respondents who were involved in making the handicrafts. They were asked to respond to questionnaires.  The questionnaires were formatted in a friendly for respondent's way and one could find it easy to answer with a five-point scale of Likert. Questions were aimed at understanding the process and purpose of each craft creation in alignment with the five stages of the Design Thinking Process. Respondents were asked about technical documentation, incremental sketches, whether or not they are following a design brief and or problem and finally about the testing and success of the craft output.

The designated values listed below were used as the scale in the questionnaire:

4= Strongly Agree

3= Agree

2= Neither agree nor disagree

1= Disagree

0= Strongly disagree

The results of the numerical calculations, analyses, and interpretations of the survey data were then presented. In total, there were about 400 respondents from textiles, media, leather and handicrafts. 100 people responded for each domain to the questionnaire.

The research using primary data followed the statistical analysis, performed using IBM SPSS Statistics 28.0. Further to see the correlation between both the approaches, correlation with chi squared test and Cramers V coefficient was calculated.

For secondary data collection, a field visit to the Federation of Rajasthan Handicrafts Exports (FORHEX) was done. Various websites, newspapers and magazines, and different journals are also studied to obtain the stated objectives.

 

4. ANALYSIS

Both primary and secondary data were analysed. Demographic attributes such as age, gender, profession (sub-categories within crafts), years of experience, annual income, and the artisans' community were studied and analysed. The status of artisans, designs, and existing marketing opportunities in handicraft were examined, along with an analysis of the challenges faced by artisans.

The examination delved into the inspiration and sources of creation, revealing that artisans tend to avoid exploring new materials or techniques in their traditional production processes. Cultural significance and pride associated with their identity outweigh considerations of embracing change. However, a subset of artisans in leather and media crafts show openness to change, adopting new techniques and designs while preserving traditional methods. Artisans expressed eagerness to incorporate technological advancements into their businesses.

Regarding sustainability, wastage, green vitality, and pollution parameters, all artisans agreed on the products being sustainable and environmentally friendly. Comparative analysis between design thinking processes and traditional craft practices highlighted that the majority of artisans accepted the empathy stage, focusing on identity, culture, and inherited family practices. For define and ideate stages, artisans expressed confidence in their age-old experience, expertise, skills, material behaviour, attention to detail, and the beauty of the finished product. Prototyping and testing were considered unnecessary unless working on a contracted project, as the final product holds significance for artisans.

The correlation between the design thinking process and crafts practices was calculated, utilizing a Chi-square test due to categorical data. The test results, with a significant level of 0.05, rejected the null hypothesis, confirming a significant correlation.

Applying Cramer's V coefficient formula yielded a correlation strength of 54.45%. This suggests that a new model integrating the design thinking process and traditional craft practices could emerge. Table 1 and Figure 3 present noteworthy percentages of responses corresponding to each stage of the design thinking process.

Table 1

Table 1 Percentage of Responses as per the Design Thinking Stages

E

ABE

ABDE

ADE

AE

ABCD

CDE

BD

DE

Total

Total

30

24

121

54

45

11

15

11

89

400

Percentage

7.5

6

30.25

13.5

11.25

2.75

3.75

2.75

22.25

100

 

In Table 4.1 and Figure 4.1- Empathy (E), Define (A), Ideate (B and D), Prototype (C), Test (C).

Figure 3

A pie chart with text

Description automatically generated

Figure 3 Model Based on the Co-Relation of Design Thinking Process and Traditional Craft Practices

 

The pie chart, Figure 3 illustrates the distribution of each stage's contribution in the design thinking process, categorized into five stages: A, B, C, D, and E. Notably, the largest segment, labelled "ABDE," constitutes 30% of the total, indicating that design processes involving stages A, B, D, and E are most prevalent, with the stage of Empathy (E) having the maximum influence i.e. Empathy, Define, Ideate.

Following closely, the "ADE" segment, encompassing stages A, D, and E, constitutes the second most common, accounting for 14% of the total. Importantly, it is evident that the stage of Empathy, with its highest percentage, plays a significant role across all slices.

Conversely, the smallest segments, labelled "BD" and "CD," each represent only 3% of the total, indicating that design processes involving stages B and D, as well as stages C, D are less commonly utilized.

The pie chart highlights the prevalence of Empathy (E), Define (A), and Ideate (B and D) stages in design processes, with certain combinations being more common than others. This trend may be attributed to artisans working on commissioned projects, displaying a willingness to adapt their techniques to the modern world while preserving their heritage.

 

5. CONCLUSIONS

The purpose of this study is to compare design thinking processes with indigenous craft practices to determine whether they are applicable to Indian craft.  It is an attempt to shed light on how Rajasthani indigenous crafts embrace design practises and to which extent, what difficulties they have faced, and how they have dealt with these difficulties in light of the design thinking process. Design practices demonstrate how they differ from traditional problem-solving techniques.

Research findings state that there is an overlap on a few similar steps between design thinking and traditional craft practices, yet there is dissimilarity.

Although design thinking and traditional craft practices may seem like two different practices, they share some common steps. Both processes involve empathy, problem-solving, and iteration. However, design thinking is more formalized and structured than traditional craft practices.

Design thinking and traditional craft practices are both creative processes that involve problem-solving and innovation. However, design thinking is more focused on the user experience, while traditional craft practices are more focused on skill and the physical product for self or mass production. Additionally, design thinking is often more collaborative, while traditional craft practices are often more individual.

Despite their differences, design thinking and traditional craft practices can be complementary. Design thinking helps in generating new ideas for products and services, while traditional craft practices are used to bring those ideas to life.

 

5.1. COMPARATIVE ANALYSIS BETWEEN CRAFTSMEN AND DESIGNER

Empathize: Both design thinking and traditional crafts practice involve understanding the user's needs and wants. Empathy is an essential skill for both craftsmen and designers in developing new products. However, the way they both approach empathy may differ depending on their materials, techniques, and goals. Craftsmen most of the time rely on traditional techniques and a deep understanding of their materials to empathize with their customers, while designers may use research and testing to gain insights into their users' needs.

Define: Both design thinking and traditional handicrafts involve defining the problem or opportunity that you are trying to address. In design thinking, this is done through brainstorming and ideation. In traditional handicrafts, this is done through experimentation and trial and error. Craftsmen may approach the define stage in a more intuitive and hands-on way, relying on their deep understanding of the materials and techniques they work with to identify and solve problems. They may also place a greater emphasis on the cultural and contextual aspects of the product, as their work often reflects the traditions and values of their craft.

Ideate: Both design thinking and traditional handicrafts involve brainstorming and ideation. In design thinking, this is done through sketching, prototyping, and testing. In traditional handicrafts, usually, the pattern is set since the skill is inherited from generation to generation

Prototype: Both design thinking and traditional handicrafts involve creating prototypes. In design thinking, this is done through low-fidelity and high-fidelity prototypes. In traditional handicrafts, at times prototype stage is not investigated or prototype stage overlaps with ideate and prototype becomes the final product. 

Test: In design thinking, this is done through usability testing and user feedback. In traditional handicrafts, there is no test stage; craftsmen depend on personal experience or inherited practice.

 

5.2. NEW KNOWLEDGE

Craftsmanship is a fundamentally human activity that has the potential to enhance human well-being and social cohesion. Craftsmanship requires a deep understanding of materials and techniques, and it is through this process of understanding that craftsmen develop a sense of mastery and satisfaction in their work. The act of making things by hand is an important human activity that connects us to our history and to the materials and objects that surround us.  However, craftsmanship is not a static process, and it must evolve and adapt to changes in society and technology.

On the other hand, design plays a critical role in this process of adaptation and evolution. By adopting a design-oriented approach, craftsmen can modernize their techniques and create innovative solutions that preserve their cultural heritage while adapting to changing times. The importance of collaboration between craftsmen, designers, and other stakeholders in the creative process can lead to the development of products that are not only aesthetically pleasing but also socially relevant and economically viable. Findings suggest that craftsmanship and design are intimately connected and that a deeper understanding of their relationship can lead to the development of more sustainable and socially responsible forms of production and consumption. As a result, crafts deserve real consideration rather than patronising concessions, romanticised portrayal or apologies for “discount” aid Jaitly (1989). Crafts are what turn the “wheels of economy.”

Collaboration of Craft Practices and Design thinking approach can be an important way to resist the homogenization and standardization of contemporary culture.

Figure 4 provides a representation of craft-based approach which is correlated with the design thinking process. Empathy in craft involves understanding the history and cultural context behind the materials and techniques used in craft. It focuses on creating products that reflect unique style and craftsmanship of artisans.  Using the experience and expertise craftsmen rely on their deep understanding to guide their decision making. Hands on approach and the centuries old techniques help them to create products connected to their heritage. Ideate and prototype for craft practices is the final product reflecting on the past inspirations and ideas. There is very less correlation for test stage as craftsmen depend on personal experience or inherited practice.

A model that integrates various elements has the potential to give rise to a distinctive and culturally rooted design approach. This involves maintaining the integrity of cultural context and the design thinking process while considering the nuances of material understanding and construction. With an initial framework in place and identified potential, an opportunity arises for additional research across diverse disciplines and specialized design fields. This opportunity allows for further refinement, development, and testing of the theory proposed in the research.

Figure 4

A diagram of a product

Description automatically generated

Figure 4 Brar-Datt-Walia – BDW, Design Thinking Model for Craft Practices Developed on the Correlation Between Design Thinking and Craft Practices

 

5.3. FUTURE SCOPE OF THE STUDY

1)    Emergence of a New Model: A new model for the design process derived from the correlation between design thinking and traditional craft practices in India can be developed. Developing a model that integrate elements could indeed lead to a unique and culturally grounded approach to design.

2)    Preservation and Evolution of Traditional Crafts: The study has shed light on the importance of preserving traditional crafts as a means of promoting cultural heritage and socio-economic development. It has also highlighted the need to evolve traditional crafts to keep pace with changing times and consumer preferences.

3)    Role of Design Thinking in Traditional Crafts: The study has demonstrated the potential of design thinking as a tool for preserving and evolving traditional crafts. By adopting a design thinking approach, craftsmen can modernize their techniques and create innovative solutions that preserve their cultural heritage while adapting to changing times.

4)    Collaborative Innovation: The study has emphasized the importance of collaboration between craftsmen, designers, marketers, and consumers in creating innovative solutions that meet the needs of all stakeholders. Collaborative innovation can lead to the development of products that are not only both artistically beautiful and practical, socially relevant, and economically viable.

5)    Sustainable Development: The study has shown how traditional crafts can contribute to sustainable development by promoting local economic growth, preserving cultural heritage, and promoting environmentally sustainable practices.

6)    Cultural Identity: The study has highlighted the role of traditional crafts in defining cultural identity and promoting cultural diversity. Traditional crafts are often associated with specific regions and cultural identities and are an important means of preserving and promoting cultural heritage.

The future scope of the integrated design model is expansive, encompassing educational, industrial, technological, and cultural dimensions. It has the potential to not only enrich the design process but also contribute to the dissemination and protection of cultural heritage by deliberate and environmentally friendly design methods.

In conclusion, the understanding and analysis of traditional craft practices and design thinking processes have led to new knowledge in various areas. This knowledge has important implications for the dissemination and protection of traditional crafts, cultural heritage, sustainable development, and overall well-being.

 

CONFLICT OF INTERESTS

None. 

 

ACKNOWLEDGMENTS

None.

 

REFERENCES

Bayraktaroğlu, S. (2020). Actors of Rural Innovation: Bamboo craft initiatives from Northeast India. In Rural Areas: An Overview, 145-190.

Brown, T. (2008). Design Thinking. Harvard Business Review, 86(6), 84.

Jain, M. (2012). Social Entrepreneurship-Using Business Methods to Solve Social Problems: The Case of Kotwara. Decision (0304-0941), 39(3).

Jaitly, J. (1989). Craft Designs and Development: A Search for Values. Journal of Design History, Oxford University Press, 2(2/3), 169-174.  https://doi.org/10.1093/jdh/2.2-3.169

Klein, T. (2015). Digital Craftsmanship. Paper Presented at the International Conference of Design, User Experience, and Usability. https://doi.org/10.1007/978-3-319-20898-5_61

Liebl, M., & Roy, T. (2003). Handmade in India: Preliminary Analysis of Crafts Producers and Crafts Production. Economic and Political Weekly, 5366-5376.

Liebl, M., & Roy, T. (2004). Handmade in India: Traditional Craft Skills in a Changing World. In Poor People's Knowledge: Promoting Intellectual Property in Developing Countries, 53-74.

Tiwari, D. (2020). Indian Traditional Arts. European Journal of Molecular & Clinical Medicine, 7(7), 3119-3125.

Wherry, F. F. (2006). The Nation-State, Identity Management, and Indigenous Crafts: Constructing Markets and Opportunities in Northwest Costa Rica. Ethnic and Racial Studies, 29(1), 124-152. https://doi.org/10.1080/01419870500352454

Zulaikha, E., & Brereton, M. (2011). Innovation Strategies for Developing the Traditional Souvenir Craft Industry. Paper Presented at the Proceedings of the First International Conference on Engineering, Designing and Developing the Built Environment for Sustainable Wellbeing.   

     

Creative Commons Licence This work is licensed under a: Creative Commons Attribution 4.0 International License

© ShodhKosh 2024. All Rights Reserved.