ShodhKosh: Journal of Visual and Performing Arts
ISSN (Online): 2582-7472

DIGITAL TRANSACTIONS AND CULTURAL PARTICIPATION: FACTORS INFLUENCING MOBILE PAYMENT ADOPTION AMONG OLDER ADULTS

Digital Transactions and Cultural Participation: Factors Influencing Mobile Payment Adoption Among Older Adults

 

Asmita 1Icon

Description automatically generated, Dr. Jayaashish Sethi 2Icon

Description automatically generated, Dr. Sarishti Joshi 3Icon

Description automatically generated, Trinkul Kalita 4Icon

Description automatically generated, Dr. Jayanthi Rajendran 5Icon

Description automatically generated, Mandeep Kaur 6Icon

Description automatically generated   

  

1 Research Scholar, Maharishi Markandeshwar University (Deemed to be University), Mullana, India  

2 Professor, Maharishi Markandeshwar University (Deemed to be University), Mullana–Ambala, India

3 Assistant Professor, Faculty of Liberal Arts, The ICFAI University, Baddi, Himachal Pradesh, India  

4 Assistant Professor, Assam Down Town University, India 

5 Associate Professor and Head, Department of English, Easwari Engineering College, Chennai, India

6 Assistant Professor, Department of English Language, Guru Nanak Dev University, Amritsar – 143005, India  

 

A picture containing logo

Description automatically generated

ABSTRACT

The rapid expansion of digital payment technologies has significantly reshaped modes of exchange across sectors, including the cultural and creative economy. Despite widespread diffusion of mobile payment systems, adoption among older adults remains comparatively limited, potentially influencing their participation in digitally mediated cultural activities such as online ticketing, event access, and heritage engagement. Understanding the behavioural and psychological drivers of mobile payment usage within this demographic is therefore essential for fostering inclusive digital ecosystems. This study investigates the determinants of mobile payment adoption among adults aged 55 years and above by extending the Technology Acceptance Model (TAM) with constructs of trust and multidimensional perceived risk. Data were collected through a standardized questionnaire administered to 326 older adults in the Delhi NCR region. Structural Equation Modelling (SEM) was employed to test the proposed relationships. Findings confirm that perceived ease of use and perceived usefulness significantly shape attitudes toward mobile payment technologies, supporting the explanatory power of TAM in later-life technology adoption. Trust emerges as a central mediating mechanism, enhancing perceived usefulness and positively influencing attitudes while mitigating the negative effects of perceived risks. Among risk dimensions, performance risk and financial risk exerted the strongest influence on trust, whereas psychological, privacy, and time risks demonstrated comparatively weaker effects. Attitude toward mobile payment systems was identified as the most significant predictor of behavioural intention, highlighting the importance of positive experiential and cognitive evaluations. By situating mobile payment adoption within the broader context of digital access and participation, this study contributes to discussions on digital inclusion, user experience, and accessibility for older populations. The findings hold implications for designers, cultural institutions, and policymakers seeking to enhance older adults’ engagement with digitally enabled services and cultural platforms.

 

Received 21 September 2025

Accepted 25 December 2025

Published 17 February 2026

Corresponding Author

Asmita, Asmitaahuja29june@gmail.com

DOI 10.29121/shodhkosh.v7.i1s.2026.7175  

Funding: This research received no specific grant from any funding agency in the public, commercial, or not-for-profit sectors.

Copyright: © 2026 The Author(s). This work is licensed under a Creative Commons Attribution 4.0 International License.

With the license CC-BY, authors retain the copyright, allowing anyone to download, reuse, re-print, modify, distribute, and/or copy their contribution. The work must be properly attributed to its author.

 

Keywords: Mobile Payment Adoption, Older Adults, Digital Inclusion, Trust and Risk Perception, User Experience, Cultural Participation, Technology Acceptance    


1. INTRODUCTION

The explosion of mobile payment (m-payments) technologies have changed the way finances are managed along with providing convenience, speed and accessibility. The use rate of mobile payment is getting more popular in the world, and it is mixed in people's daily life. Also, older age has a relatively slow adoption of ads which is due to the inherent technological ineptitude of this population, in comparison to younger ages Chawla and Joshi (2019). The adoption digital divide has attracted much attention from academics and policymakers who endeavour to reduce the digital divide and improve financial inclusion among the older demographic group. Senior and older people have particular challenges associated with using mobile payment systems. The issues are physical, cognitive and psychological obstacles, security, trust and privacy Hoque and Sorwar (2017). Based on rapid technology development and worsened by the COVID-19 epidemic, several factors affecting acceptance of mobile payment have been highlighted as a major concern among elderly to encourage their adoption Bruine and Bennett (2020), Zhao and Bacao (2021). The use of mobile payment has the potential to have significant impact on their financial independence, social inclusion and access to basic services, and is therefore an important area to study.

The Technology adoption behavior has been studied well through the use of different theoretical models including the Technology Acceptance Model (TAM) and its extensions, like Unified Technology Acceptance and Use Theory (UTAUT), and the UTAUT2 model Venkatesh et al. (2003), Venkatesh and Bala (2008). These models describe antecedents of individual new technology acceptance behaviour, and include perceived usefulness, perceived ease of use, social influence, and enabling environments. Mobile payments have led to the study of the factors that affect acceptance of mobile payment as being trust and risk and ease of use of the technology Albashrawi and Motiwalla (2019), Kim et al. (2019). In the case of older adults, many variations of these models have been suggested in order to better represent the specific features and challenges that this population is facing. The perceived psychological risk and trust construct of mobile payment adoption are better for the older generation than the younger generation, that has the tendency toward adopting new technologies Khasawneh and Irshaidat, (2017), Hanif and Lallie (2021). Furthermore, as the older adults are willing to make a decision related to technology adoption with the opinions of external parties, this study found that subjective norm and social influence were anticipated to be significant predictors of mobile payment adoption among older adults Cham et al. (2021).

The risk perception of mobile payment is a significant factor in keeping the senior citizens from accepting mobile payments. Perceived performance risk, financial risk and privacy risk are prominent issues for older users Johnson et al. (2018). Due to lower entry barriers, perceived financial and psychological risks perceived by this demographic group are higher than institutional investees of a higher age although they may have lower exposure to digital technologies and be more vulnerable to fraud Khalilzadeh et al. (2017). Furthermore, trust is an important ingredient for mobile payment as users have to reveal sensitive financial information in the process of a transaction. In the case of older people in particular, consumer intent could be heavily determined by whether they trust the technology, who provides the mobile payment service and the security of the transaction (Auer et al. 2020, Bhatt and Mehta (2020). Trust is found to be a key determinant in the technology adoption cycle, and multiple studies have indicated that the older generation is more reluctant to adopt mobile payment due to privacy and security concerns Sleiman et al. (2022). A few recent studies show that trust in technology and payment system can mitigate the impact of perceived risks Tandon et al. (2018). Social support from family and friends has a very positive impact on their perception of risk and belief in the technology, which is more important for the older users Saha and Kiran (2022).

Perceived usefulness and perceived ease of use are two of the most significant factors to mobile payment adoption and have always been the key to the TAM and UTAUT models Darma and Noviana (2020), Ghilarducci (2022). Older people will adopt mobile payments from the personal usefulness of the technology, which encompasses access to financial services, and being able to avoid carrying money Zhao and Bacao (2020). This latter factor is especially relevant for older persons who may not be digital natives and may, therefore, have cognitive or physical challenges accounting for their use of they interact with digital interfaces Hoque and Sorwar (2017). Recent research found there is a higher likelihood that older men adopt mobile payments if the mobile payment interface is intuitive and requires less learning or alteration Lin et al. (2018). Therefore, mobile payment providers must have the platform become intuitive, accessible and easy to use for this group of the population Sleiman et al. (2022).

Attitude refers to the positive or negative feelings a person has towards the use of a particular technology, and they are greatly influenced by the utility, ease of use and associated risks of the technology Li et al. (2020). Numerous studies show that older persons have primarily negative views towards m-payments in contrast with younger users, mainly because of concerns over security, ease of use and complexity of the technology Berg and Liljedal (2022), Sun et al. (2020). Increased trust between older persons in security and privacy issues of mobile payments is associated with more positive sentiments and therefore enhances their intention to use the technology Wong and Mohamed (2021). The informing of the subjective norms goes a long way in influencing the behaviour of the senior citizen, where the influence of the family members, caregivers and peers influences their behavioural attitudes and intentions regarding the adoption of mobile payments Scherer and Teo (2019).

It is important to the society to know the factors related to the adoption of mobile payments among the old people, especially the relationship with digital literacy and financial inclusion. With the growing popularity use of mobile payments, older persons who do not use these technologies could lose more margin in society Scherer and Teo (2019). This research will result in research knowledge on exploring perceived dangers, trust, ease of use and social factors affecting acceptance of mobile payments among the older persons and develop more accessible and user-friendly mobile payment systems among the older persons. The research findings will contribute to policy makers and enterprises' awareness of the barriers to adoption and should lead to initiation-specific measures to compensate for certain challenges encountered by older people for mobile payment applications. This may include activities such as raising awareness campaigns, employing easier payment mechanisms and better security controls which are more optimal for older users Sleiman et al. (2022). Furthermore, the knowledge about the role of attitude and behavioural intention in the adoption process is valuable in understanding how the older person arrives at decisions on adoption of technologies and which areas are the focus in order to provide good rates of adoption.

Older persons' acceptance of mobile payment technology is influenced by a complex interaction of subjective risk, trust, perceived usefulness and social factors. In spite of many benefits of mobile payments in terms of convenience and availability, elderly people share unique challenges that hinder them from popular adoption of these technologies. Thus, this research attempts to explore factors associated with mobile payments adoption among elderly persons based on the established technology acceptance model (primarily TAM and UTAUT), and assess the effects of barriers, trust and attitudes on adoption intentions. These aspects will be narrated in this research work, seeking to build beneficial knowledge about how the adoption process occurs in older adults, and in order to present a proposal concerning how to enhance financial inclusion and digital literacy among the population.

 

2. Theoretical Foundation

This research applied the TAM and UTAUT models to analyse the determinant on the acceptance of mobile payment by senior citizens for the general understanding of the adoption of new technologies based on a range of perceived attributes such as usefulness, ease of use and social impact on society Hoque and Sorwar (2017). The TAM model, proposed by Davis (1989), states that perceived usefulness and ease of use are the two main factors that affect technology acceptance. PU means the perception of old people for mobile payments, ease to manage their money and daily activities, whereas PEOU can be stated as a degree of ease of use of the mobile payment technology and could have a great impact on the adoption choice of the older person Albashrawi and Motiwalla (2019). These variables are developed further and improved by the UTAUT model, which improves TAM by adding the importance of social influence, enabling factors and performance expectancy associated with the decisions to use technologies Olsson et al. (2019). Norms, in other words, subjective social pressure to use or not to use mobile payments is important for older people Cham et al. (2021). Moreover, trust in security and privacy of mobile payment systems is vital in the case of the behaviour of senior users while it comes to these Khalilzadeh et al (2017). This study abbreviates the use of the Perceived Risk model, which lays an emphasize on the emotional and financial risks that older persons associate with the use of mobile payments Scherer and Teo (2019). The perceived risks of privacy and performance combine to lead to lack of trust and consequent lack of adoption for older demographics who can already be feeling vulnerable to fraud Wong and Mohamed (2021). These theoretical frameworks present a strong foundation for investigating mobile payment acceptance among older persons, which includes the dynamics of usability, trust, social impact and perceived dangers Sundararajan and Muhammed (2024).

 

3. Review of Literature    

Mobile payment (m-payment) technology has the potential to revolutionise the financial systems of the world, enabling the ease and effectiveness of making digital transactions, and encouraging financial inclusion Bailey et al. (2017), Lee and Shin (2018), and has experienced tremendous growth recently. Despite these benefits, however, the uptake of mobile payments among older persons is still low despite different factors driving older adults' behaviour, psychology, and context Choudrie et al. (2018), Berg and Liljedal (2022). Moreover, the older consumers have been found to have greater technology resistance, cognitive barrier and greater sensitivity to uncertainty which highlight the importance to explore the perceived risk variable affecting the confidence in mobile payment system Hoque and Sorwar (2017), Olsson et al. (2019). For example, trust (i.e. confidence in reliability and integrity) is the most important factor that determine acceptability of digital banking by older people Talwar et al. (2020), Wong and Mohamed (2021). While multiple studies have been proven with various contexts of payment systems, trust has been consistently mentioned as one of the antecedents affecting risk perceptions, anxiety and behavior Johnson et al. (2018).

 

3.1. Perceived Performance Risk AND Trust

Perceived Performance Risk is about safety risk which deals with doubts about the effectivenessness, reliability and stability of systems Zhao and Bacao (2020). Senior people often question the accountability of m-payment services in having errorless transactions and consistency in the service, and this leads to the withdrawal of engagement with the technology or the use of conventional payment services. Research shows that failure in performance has a negative effect on user (Marriott & Williams) confidence, and results in inconsistency in engagement Choi and Choi (2017). A study of digital banking and mobile retail found low ambiguity in functionality had a significant impact in reducing the determination of building trust and adopting or not Makanyeza (2017), George and Sunny. (2021). Furthermore, elderly users are a vulnerable group of high-risk payers, and have a lower threshold for transactional errors, and they are more likely to blame themselves for trying to use the platform, as they are more likely to attribute the failure of the platform to built-in structural flaws Scherer and Teo (2019), Mutimukwe et al. (2020). Besides, system credibility and service reliability is weakened due to perceived instability of the system technology Patil et al., (2020), Kuo (2020). Performance risk is also further increased with older consumers having low levels of technical knowledge on troubleshooting or solving digital issues, thus undermining their trust in MPPs Singh and Srivastava (2020), Tripathi et al. (2022).

 

3.2. Financial Perceptions of Risk and Trust

Financial Risk is the fear of losing money due to fraud, unauthorised transactions, technical failure or hidden fees Ozturk et al. (2017), Widyanto et al. (2022). Senior citizens have a higher perception of their risk of being a victim of online fraud because they have less cybersecurity knowledge and are more prudent with their money Li et al. (2020), Abegao et al. (2022). A consensus is on point in the literature viewed as the lower level of trust in the fintech platforms for this situation: perceived financial risk reduces transaction confidence and weakens trust in the fintech platforms Johnson et al. (2018), Bashir et al. (2018). In fact, the direct link between m-payment operations and banking and individual finances is what makes older individuals more financially anxious Sobti (2019), Santosa et al. (2021). It is evident that distrust of financial systems is impeding technology-mediated transactions in the context of low levels of digital ecosystem maturity Loh et al. (2020), Sleiman et al. (2022). Moreover, elderly people with a high priority on financial security and stability, making associations with financial loss; using digital payments results in reduced trust in and motivation toward adopting mobile payment Darma and Noviana (2020), Fan et al. (2022).

 

3.3. Time Risk Perception and Trust

Time perception risk is the perception that it may take more time and cognition to introduce and manage new payment systems compared to the traditional payment method in terms of the older adults, the efficiency, the predictability and the simplicity of the daily tasks are preferred more, so any system called as time-consuming will negatively affect the confidence and trust of the older individual Saha and Kiran (2022), Jiang and et al. (2021). For a lot of seniors who do not have experience with digital skills, as they typically require experience in other skillsets, such as application installation and navigation in setup menus, authenticating banks, and error troubleshooting Lisan (2021), Isa et al. (2022). Literatures show that if consumers perceive the need to commit additional time to new technologies, their perceived value will drop, and hence they will distrust the convenience and reliability of the systems Al-Saedi et al. (2020), Dhiman et al. (2020). A new source of risk in time ensues when even mobile payment interfaces are infiltrated with various forms of verification and biometric prompts paired with security updates that could be perceived as superfluous or confusing to our elderly population Anshari et al. (2021), Nguyen et al. (2022). Elderly people in general are less tolerant of learning through trial and error, and they will not engage with technology that is first perceived to take time Chauhan et al. (2022), George and Sunny. (2021). Fears about slow transaction processing, system outages or the need to reset passwords or follow complicated procedures for recovering lost data increase the lack of trust and discourage the willingness to use electronic solutions. In the financial transaction process, seniors like the convenience and confidence in trust and any perceived inefficiency ruins their confidence in mobile payment channels Hameed and Nigam (2022), Lu and Kosim (2022). Senior consumers are more ready to trust technologies that include durability and effectiveness, and are completely functional from the beginning.

 

3.4. Perceived Psychological Risk and Trust       

Perceived psychological risk comprises the psychological stress, tension, and cognitive uneasiness experienced by humans as they deal with the new technology. The octogenarian is often afraid, confused and worried about committing irreversible mistakes because they are surrounded by technological surroundings which is very likely to provoke embarrassment or incompetence to the octogenarian Hoque and Sorwar (2017), Huang and Chang (2020). Older people are more susceptible to stressors related to usability due to the decreased speed and level of confidence in the use of digital solutions, which leaves them more susceptible to adopting a psychologically uncomfortable stance when it comes to adopting technology Andalib and Hashim (2018), Isa et al. (2022). Though for younger users to understand error-trial learning as a digital interaction mode, the elderly adults often assign social stigmas, financial losses, or lack of control as the cause of digital errors Olsson et al. (2019), Sun et al. (2020). Multi-step navigation, no clarity of route being followed, leads to complications with transactions, and high complexity of transaction process creates psychological risk, and scepticism towards digital payments Cham et al. (2021), Senali et al. (2022). This psychological unfeasibility results in loss of trust and impedes the elderly users' involvement in the digital transaction, leading them with the preference of the traditional face-to-face financial interaction Shankar et al. (2020), Savic and Pesterac (2019).

Psychological risk, overwhelming experience or cognitive burden imposed by digital platforms, such experiences oppose technology adoption Jena (2022a), Tandon et al. (2018). Potential cybercrimes and anecdotal occurrences of fraud across the media, the problem of ambiguity feeds into people's anxiousness and prevents people from experimenting Kamboj and Joshi (2021), Choi and Choi, (2017).

 

3.5. Perceived Privacy Risk and Trust

This perceived threat to privacy only causes a fear of unauthorised access, misappropriation or disclosure of one's personal and financial information. The problem is especially relevant for ageing because elderly individuals have a poor awareness towards digital safety and cybersecurity threats or risks Chawla and Joshi (2019), Nguyen (2018). Older persons place a high value on data privacy, and these individuals regard digital environments as grey areas where personal data is used without their knowledge Hoque and Sorwar (2017), Wong and Mohamed (2021).  The literature shows that privacy breach has significant adverse effect on the trust of the mobile finance system Abouzid et al. (2021), Talwar et al. (2020). In addition, older adults are extremely vulnerable to the effects of identity theft, phishing attacks, and unauthorised withdrawals, and, therefore, do not trust the electronic environment Alghamdi and Basahel (2021), Mutimukwe et al. (2020). Privacy appointment is also higher in areas or communities with a high rate of incidence of digital scam or knowledge about consumer protection, and the elderly are often given advice based only on anecdotal information given by others or the media Khalilzadeh et al. (2017), Rasche et al. (2018). The elderly customers, however, choose physical banking because they feel more control and security in physical banking due to a lack of trust Bhatt and Mehta (2020), Nguyen et al. (2022). Lack of credibility on a particular application in the manner by which the data is stored, the financial information is secured, and the access to the user data has contributed to the reluctance to embrace mobile payments Chang et al. (2021), Ozturk et al. (2017).

 

3.6. Customer Intent to Buy and Customer Trust

Trust is considered to be a significant predictor of consumer behavioural intention in the adoption of digital payments, especially for the elderly group, who are naturally paranoid of new and unknown technology Talwar et al. (2020), Zhao and Bacao (2021). Trust narrows the digital divide between the different age groups and is a psychological protection mechanism for senior surfers Shareef et al. (2021), Isa et al. (2022). Moreover, the elderly are known to be more tolerant and receptive of mobile payment systems since they would put more trust in institutions like banks, technology providers and regulators Singh and Srivastava (2020), Wong and Mohamed (2021). Trust is believed to bring about early adoption by alleviating certain perceived privacy and security risks, psychological discomfort, and time commitment requirements of adoption Nguyen et al. (2022), Sleiman et al. (2022). In contrast, trust is another alternative to knowledge (for old users, many of whom are digital neophytes) Cham et al. (2021), Choudrie et al. (2018), and which may not need to be competent in a specific area to be comfortable with it. In addition to the behavioural intention, there is also a relationship between the behavioural intention and the behavioural performance, and the larger the trust value is, the higher the behavioural intention, acceptance and habit formation.

Technological advancements are everywhere, yet sometimes trust is a rudimentary part of their adoption. On the other hand, a trusted environment may cause the seniors to be tolerant of light usability problems Savic and Pesterac, (2019), Aslam et al. (2022). For this reason, trust-building activities like transparent communication, easy and secure authentication processes for seniors, as well as specific awareness and support campaigns, should be a focus for financial and fintech institutions. Finally, trust building is a crucial process to engage the older persons in a digital financial ecosystem. The following hypothesis are made based on the review are as follows:

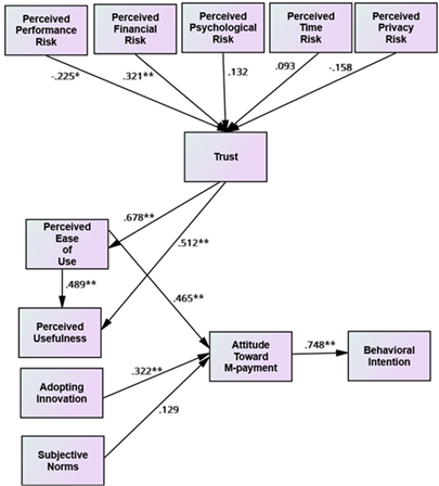
·        H1: Perceived performance risk is an important predicting variable of trust in mobile payment adoption by the older people.

·        H2: Perceived financial risk is found to have significant impact on trust of older persons in using mobile payment.

·        H3: Perceived Time Risk influences the m-payment adoption of the older citizens.

·        H4: Psychological risk perception is an important predicting variable of mobile payment practice adoption intention for elderly users.

·        H5: The privacy risk perceived by elderly consumer has an impact on the perceived trust in mobile payments adoption.

·        H6: Trust positively affects the Behavioural Intention of adopting mobile payment of older people.

 

3.7. Mobile Payments and Older Adults

The global phenomenon of the digital payments revolution has been accelerated since the pandemic and it has convincingly established itself as an important facilitator of financial empowerment, financial inclusion, and convenience Lu and Kosim (2022), Talwar et al. (2020). Technological development is run at a fast pace; age differences in adoption rates are very evident, with a slow pace of technological adoption and higher perceived barriers among the elderly Olsson et al. (2019), Seifert (2020). The demographic gap is immense as the aging population growth in the world is likely to see older people play a major role as economic actors and payers Benu (2023), Ghilarducci (2022). Accessibility: Not everyone has the same access to technology: The elderly is structurally and cognitively disadvantaged, and they have emotional obstacles to adopting financial technology. Some of these factors include the lack of digital literacy, fear of technology, fear of cognitive load, risk abhorrence, and low level of familiarity with mobile phone-based banking systems Hoque and Sorwar (2017), Isa et al. (2022). The emerging trend towards using digital infrastructures for entirely cashless transactions seems to run the risk of intensifying digital and financial exclusion without a better understanding of the behavior of older users Choudrie et al. (2018), Sun et al. (2020). With continuous evolution in digital ecosystem, there is need for research emphasizing the psychological, usability, social, and trust elements that affect the mobile payment uptake among older persons to achieve economic inclusion Jena (2022), Saha and Kiran (2022).

The vital role of trust, perceived ease of use, and perceived usefulness in generating technology acceptance behaviours in older age Wong and Mohamed (2021), Singh and Srivastava (2020). Unlike their younger counterparts who adopt new technologies due to their novelty or long-standing habit, older consumers are more concerned about dangerousness, system reliability, utility and cognitive load Cheng et al. (2021), Chawla and Joshi (2019). Also, the tendency for older adults to adopt digital payment increases significantly as social institutions and platforms, such as family, friends, and financial institutions, popularize the benefits and safety of mobile payment options Shareef et al. (2021), Santosa et al. (2021). The conceptual model developed in this study integrates the critical constructs trust, perceived ease of use (PEOU), perceived usefulness (PU), attitude toward m-payments, innovation adoption, subjective norm and behavioural intention to explain older people's adoption decisions.

 

 

 

 

3.8. Trust in the Adoption of Mobile Payments

Trust is at the root of digital financial behaviour, especially for the groups who have always been excluded from state of the art technological systems Khalilzadeh et al., (2017), Talwar et al. (2020). The vulnerability of older people to cybercrime underscores the prominence of the trust perceptions, which are closely linked to the incidents of online fraud, information leak, system infiltration, financial abuse and mismanagement Chang et al. (2021), Savic and Perstac (2019). In the case of mobile payment, trust minimizes perceived system transparency, ethical data processing and institutional credibility Giovanis et al. (2019), Choi and Choi (2017). The lack of trust would make people be technologically averse, be more attentive, and that would make them conservatively adopt banking Nguyen et al., (2022), Jalil et al., (2022). Trust is another factor that adds to the platform perceptions exerting on the general cognitive assumptions regarding ease of learning, reliability, and utility Al-Saedi et al. (2020) and Saha and Kiran (2022). It has been found that trust reduces the negative perceptions held by the older generations towards the technology, especially when systems are perceived as reliable, user-centric and transparent Wong and Mohamed (2021), Shareef et al. (2021). Finally, trust is used by elderly people as the psychological foundation to consider compatibility between the adoption of mobile payment and financial comfort, subjective value and cognitive ability.

 

3.9. Perceived Ease of Use (PEOU)

PEOU is the consumer's perception of how easy it is to obtain knowledge and how easy it is to utilise mobile payment systems. Elder people also face the same convenience in adoption because of the decline of working memory, motor agility, and information processing speed due to old age Choudrie et al. (2018), Sun et al. (2020). The digital systems' interface can evoke anxiety, frustration or disconnectedness from digital services Tsai et al., (2020), Sharma et al. (2017). The user experience capability features that are particularly useful for seniors included ease of menu navigation, navigating and minimising required steps, which are found to significantly increase the adoption rate Anshari et al. (2021), Isa et al. (2022). The ambient emotional conditions provided to the elderly by smart systems have a conducive outcome and increase their receptivity for learning and trust Singh and Srivastava (2020), Chawla and Joshi (2019). Further, it is known to indirectly affect cognitive evaluation processes by moderating perceived usefulness, where the more complicated the system is, the less likely it would be perceived as useful and the less it would lead to an increase in adoption intentions Kamboj and Joshi (2021), Tan and Chan (2018). As regards the potential challenges of older consumers, simplicity mitigates the fear of technological failure, loss of independence, and digital confusion Khasawneh and Irshaidat, (2017), Chauhan et al., (2022).

 

3.10. Perceived Usefulness (PU)

Perceived Usefulness refers to how much older people perceive that the use of mobile payment systems will improve the efficiency, convenience and reliability of their day-to-day financial transactions. With increasing age, due to mobility limitation, health issues and an increase in the need for transactions that take place from a distance, perceived usefulness of digital solutions increases Nguyen et al. (2022), Raza et al. (2021). Older users buy favourable utility assessment because they experience the reduction of physical bank visits, the dependence on using currency and fast and safe transactions Hoque and Sorwar (2017), Sun et al. (2020). Usefulness serves an emotional function in the sense of encouraging the feelings of autonomous and competent self in elderly people who are usually concerned about their physical incapacity and needing to be cared for by caretakers or family members Saha and Kiran (2022), Choudrie et al (2018). This psychological empowerment is reflected in a greater level of technological confidence and, hence, greater acceptance.

Perceived utility is especially important in a demography that was used to conventional cash-based or face-to-face banking processes for several decades Widyanto et al. (2022). For many seniors, mobile payments are not just switching to the new technology; it is switching to a new way of life. As a result, there is a need to demonstrate a clear practical value in order to get uptake to take place. Significant cost saving, enhanced security of the transaction, time saving, and greater control of the financial records encourage perceived utility and behavioural change Wong and Mohamed (2021), Makanyeza (2017). On the other hand, low perceived usefulness can be a major inhibitor of adoption. If elderly people do not have the perception that mobile payments offer an additional value over existing banking systems, then they are no more willing to use mobile payments Singh and Srivastava (2020). The absence of perceived value is often accompanied by both routines of practice, fear of making digital mistakes and fear of fraud.

Trust is also positively correlated with perceived usefulness. Older users tend to trust those technologies that they find beneficial and trustworthy, which means that perceived usefulness has an indirect effect on trust in the platform Widyanto et al. (2022), Wong and Mohamed (2021). When older people notice positive experiences with a technology that enables them to make transactions in a reliable, safe and error-free manner, trust is built. On the other hand, poorly perceived or poorly communicated benefits cause uncertainty, which inhibits experimentation and inspires avoidance. In conclusion, Perceived Usefulness is a major framework for evaluation in which seniors measure the introduction of mobile payments in their daily financial behaviour. The authors suggest promoting transparency and benefits-oriented adoption rates, as well as ensuring greater focus on practical use, can work in increasing m-payment utilisation amongst older consumers.

 

3.11. Attitude Toward Mobile Payment

Attitude is a positive or negative perception by the individual towards mobile payments, according to the perception of benefits of the system, usability and security. For the older adults, attitude is the result of cognitive assessment (utility, reliability, simplicity) and emotional comfort with technology Cham et al. (2021), Savic and Peseterac (2019), Kuo (2020) suggested that older people make decisions according to their own personal knowledge, the impact of friends and their own sense of security and familiarity Shareef et al. (2021).

The acceptance of mobile payments among seniors is a progression, involving all stages: curiosity, experimentation, comfort, habit and attitude, which plays a central role at all of the stages Al-Saedi et al. (2020). The positive attitudes have a positive influence on the desire to explore the world, and the negative emotion states (i.e., fear, confusion, distrust) have a negative influence on the adoption process Talwar et al. (2020). Trust and perceived utility are the main factors to make a positive attitude, as elderly people have to be assured that the system is beneficial and safe Saha and Kiran (2022), Choudrie et al. (2018).

Senior individuals often experience more nervousness and complexity during their engagement with digital systems. On the other hand, the fear of technological loss (e.g. loss of money accidentally) as well as mistakes operated by a click or scamming individuals have the potential to overwhelm the rational benefits of technology unless they are addressed Choi and Choi (2017), Savic and Peserac (2019). Confidence created by previous good experiences leads to positive attitudes and creates confidence towards digital financial services through a good user interface and customer support systems. Older adults are more likely to form their own positive attitudes when their family members or counterparts are seen engaged in making effective use of the online payment systems, if institutional communication (e.g., banks, government) help to increase their confidence (see Sharma and Chu (2021) Trusted networks can change the perception and speed up the adoption in collectivist or close-knit groups Santosa et al. (2021), Nguyen et al., (2022).

However, the attitudes can be obstructed by usability problems during the installation of the hardware for older people. Based on the literature, difficult navigation, absence of clear instructions, poor local language support, or support alternatives may generate dissatisfaction and eventually result in negative attitudes Saha and Kiran (2022), Talwar et al. (2020). As older individuals tend to place a higher value on the certainty derived from emotions compared to younger generations, family tech support (speaking to elder members and attending a bank workshop) and physical help (bank workshops) were found to be important to influence attitude.

 

3.12. Behavioural Intention to Adopt Mobile Payments

Behavioural Intention contains information, attitude and acceptance of the cognitive opinion of adopting mobile payment methods. In the case of older people, intention is based on the perceived degree of utility, ease, and trustworthiness, and positive emotional experience versus negative emotional experience balance. When the system gives the elderly confidence, value, and trust, they will be motivated to have strong behavioural intention (Majumdar and Pujari (2022), Jiang et al. (2021). For older consumers, intention to consume does not directly lead to realising that behaviour unless the cognitive barriers are eliminated and the confidence is kept intact Tan and Chan (2018), Savic and Peseterac (2019). Whereas much noise is made as the elders explain their intentions, they may be hesitant to act on them in practice due to lack of knowledge or fear of making mistakes Nguyen et al., (2022), Osei and Mishra (2022). For this reason, safety reinforcement, continuous exposure and individual support are needed for the acquisition of intention. That is even more so when it comes to trust. Apart from high utility, purpose is less valuable when people have low trust Singh and Srivastava (2020), Santosa et al. (2021). On the other hand, trust in the platform and institutions that support the older persons would increase and be translated toward increasingly stronger intention and thus usage Majumdar and Pujari (2022), Nguyen et al. (2022). Therefore, trust becomes a psychological barrier and also an emotion.

Older consumers were more likely to know and use digital payments to make transactions if they were considered to be mainstream, very well known, and bank and government-recommended Al-Saedi et al. (2020), Raza et al. (2021). On the other hand, negative social stories (e.g., pages reporting cybercrime or failed electronic transactions) may reduce intention Talwar, Haldari, Samarthya, and Pradabrata (2020). In conclusion, purpose seems to be an intrinsic readiness of older people to adopt digital finance, from reliance on trust, emotional safety and some showcased payoff. Additionally, rewards for physical activity trials in the form of step counts and efforts, including a structured onboarding process and social success stories to encourage and ease the adoption process for seniors, may work better.

 

3.13. Subjective Norms

Subjective norms are the feeling of social pressure or motivation to use mobile payment methods. Older persons are deeply touched by their relational ecosystem with their family, caregivers, friends, and institutional stakeholders Wong and Mohamed (2021), Shareef et al. (2021). Family members, especially the younger generation, are the common technological mentors who help the seniors to download an application, connect to the bank and practice the transaction Santosa et al. (2021), Nguyen et al. (2022). Social support helps to reduce fear, increase confidence, and alleviate the adoption Darma and Noviana (2020), Alghamdi and Basahel (2021). In cultures whose adults use family-based networks a lot for technology guidance, the power of subjective standards is more powerful. In the case where digital payments are considered as a societal norm, it is easier for older adults to get accustomed to the habit Tan and Chan (2018), Olsson et al. (2019). Institutional endorsements are important; seniors believe in banks, governments and community organisations that advocate and stand up for safe web behaviours Shareef et al. (2021), Wong and Mohamed (2021). Campaigns targeted at senior demos, like step-by-step manuals, in-branch teaching or community seminars, are designed to supplement the propensity to adopt.

 

3.14. Adoption of Technology Innovation

Technology adoption is the propensity of an individual to explore new ideas and adopt new frameworks that s/he is unfamiliar with. Although older persons are slower in adopting novelty, due to their pre-existing habits and also because they become even more risk-averse, innovation-minded seniors have an interest in experimenting Berg and Liljedal (2022), Jena (2022). Their inquisitiveness, flexibility and aspiration to keep themselves updated make the digital experiences better Santosa et al. (2021), Tripathi et al. (2022). Progressive elders are viewing the digital changes as opportunities rather than threats. They make use of trial and error learning, spend patience on new systems and make adaptations with new interfaces Tandon et al. (2020), Fan et al. (2022). Innovation preparedness also enhances resilience to the transitory challenges, and therefore, diminishes early desertion of mobile payment platforms. This characteristic has further interactions with various additional cognitive beliefs. Innovative persons think about technologies as more user-friendly, useful, and much less harmful Cham et al. (2021), Soh et al. (2020). As a result, innovation has the benefit of improving acceptance and, at the same time, strengthening trust and mental readiness. On the other hand, seniors who have a low attitude towards innovation might completely avoid digital products altogether. Such persons need organised support, custom communication and even practical support to overcome reluctance. Adoption might only take place if simplicity, trust and strong social reinforcement are involved.

Based on the above review, the hypotheses are derived as follows;

·        H7: Trust has a favourable effect on the PEOU of mobile payment systems for senior citizens.

·        H8: The PEOU has a positive influence on the PU in the adoption of mobile payment among senior citizens.

·        H9: The PU has a positive influence towards attitudes towards the utilisation of Mobile payment by old persons.

·        H10: The attitude towards mobile payment positively affects the behavioural intention to use mobile payment systems for the case of older persons.

 

 

4. Materials and Methods

This study was based on quantitative and cross-sectional research method to analyze the factors having an impact on the acceptance of mobile payments by older persons. The study adopts the TAM and UTAUT model and augmented with the conceptions of trust and perceived risk aimed to experimentation test the linkages that influences the behavioural intention towards mobile payment. Primary and structured survey was used as the primary instrument of data collection and SEM method is used to conduct efficacy testing of the instrument in exploring complex causal relationships and establishing latent structures in the model as used in technology adoption studies. The sample comprised 326 elderly of age group 55 and above who lived in Delhi-NCR region of India. This area is the domain of a fast expanding urban conglomerate witnessing an explosion of digital financial inclusion and integration of technology. Due to difficulty in accessibility and to come close to a wide population of senior individuals, convenience and snowball sampling techniques were applied. Initial participants were recruited through senior citizen organizations, community organizations, residential welfare societies, and through informal networks and asked for referral of their peers who would meet the study criteria. This split sample technique enabled participation into the study from the digital active elderly as well as those gestations their exploration of mobile payment services.

The participants were age of 55 years or above, residing in Delhi-NCR and should have basic knowledge on mobile payment platforms such as Paytm, Google pay, Phonepe, BHIM-UPI or mobile banking apps have been considered for current study whereas those who are not using any type of online banking activity have not been taken into consideration. Researchers with severe cognitive impairment and no history of using a smart phone were also excluded for clarity of understanding and substantive engagement. The observations of respondents consisted of validated scale items were based on the results of other studies of TAM, UTAUT, trust and risk characteristics with a five-point Likert scale. Data was collected through scheduled questionnaires given to people in different commercial offices during their lunch time and residential complexes during evening time. The questionnaire with extreme values, missing values and having more than 10% outskirts were discarded during final data analysis process. Thereafter, responses were evaluated regarding their completeness and consistency and subjected for statistical evaluation using SEM. Construct reliability, convergent and discriminant validity and model fit measures were used to validate the robustness of the findings. This analytical approach helped a deep in-depth evaluation of the psychological and a functional factors impacting on digital payment taking of older persons.

 

5. Results

A total of 326 older men and women were recruited (nearly equally male and female respondents). The age of the respondents ranged between 55 and 82 years with an average age of 62.3 years (surveying both the “young-old” and “old-old” generations). Level of formal education recorded was very individual within the sample ranging from people with little to no formal education to those who have obtained post-graduate qualifications and, therefore, reflects a diversity of digital and cognitive capacity on how technology is used in later life. The respondents reported that despite the fact the national trend in using digital financial services has been rising through the increase in the number of platforms with UPI, the overall penetration of mobile payment services was moderate. Forty percent of the respondents said they had previously used digital payment apps. Out of this sub-segment, the most popular channels were Google Pay, PhonePe and Paytm. However, a sizable proportion of elderly respondents who did not go through digital transactions still expressed that the technology was too complicated, exposed them to a security breach, and they did not trust the platform. These descriptive tendencies point to the need to pay close attention to matters of usability and confidence among the increasing population of older people in the emerging digital economy of India.

All latent constructs demonstrated factor loadings surpassing the prescribed minimal limits, Composite Reliability metrics indicated adequate internal consistency, and Average Variance The extracted values validated convergent validity. Furthermore, the Variance Inflation Factor values were much below the permissible upper thresholds, signifying the absence of multicollinearity issues. The Standardized Root Mean Square Residual (SRMR) value conformed to specified requirements, affirming the structural integrity of the measurement model. Collectively, these findings validate the robustness of the survey instrument and the dependability of the utilized constructs. The demographic diversity of the sample, along with robust measurement diagnostics, establishes a rigorous empirical foundation for later structural modelling and hypothesis testing. This study provides a reliable and contextually relevant analysis of m-payment acceptance trends among older persons in an urban, technologically evolving Indian environment.

Table 1

Table 1 Profiling of Factors of M-Payment Adoption Among Senior Citizens

Sr. No.

Name of Factor

No. of Items

Cronbach’s Alpha (α)

Eigen value

Factor Loadings

1

Perceived Usefulness (PU)

3

0.886

3.79

PU2 = .889, PU3 = .847, PU1 = .834

2

Perceived Ease of Use (PEOU)

4

0.879

3.61

PEOU2 = .894, PEOU4 = .862, PEOU1 = .828, PEOU3 = .781

3

Attitude Toward M-payment (ATT)

3

0.891

3.26

ATT2 = .904, ATT3 = .872, ATT1 = .823

4

Behavioral Intention (BI)

4

0.876

3.15

BI4 = .888, BI2 = .854, BI3 = .831, BI1 = .799

5

Subjective Norms (SN)

3

0.843

2.89

SN3 = .868, SN1 = .841, SN2 = .793

6

Image (IMG)

4

0.825

2.74

IMG4 = .851, IMG1 = .828, IMG3 = .804, IMG2 = .776

7

Trust (TR)

5

0.911

3.98

TR5 = .924, TR3 = .897, TR1 = .875, TR4 = .862, TR2 = .829

8

Perceived Privacy Risk (PPR)

3

0.868

2.83

PPR2 = .889, PPR3 = .861, PPR1 = .822

9

Perceived Performance Risk (PFR)

4

0.854

2.95

PFR3 = .871, PFR4 = .838, PFR1 = .815, PFR2 = .781

10

Perceived Financial Risk (PFRN)

4

0.882

3.02

PFRN1 = .893, PFRN4 = .871, PFRN3 = .848, PFRN2 = .796

11

Perceived Psychological Risk (PSYR)

3

0.852

2.88

PSYR3 = .879, PSYR1 = .841, PSYR2 = .802

12

Perceived Time Risk (PTR)

3

0.845

2.73

PTR1 = .854, PTR3 = .826, PTR2 = .791

Source Primary Data (SPSS 23.0 Version)

 

The factor analysis was conducted in order to determine the statistical correctness of the model in m-payment adoption. This technique was helpful in testing item clustering, factor integrity and psychometric robustness of the measures using frameworks on technology adoption and risk perceptions. The sampling adequacy was confirmed with a KMO score of 0.886 which means that adequacy of the dataset for the extraction of factors, whereas the significant results of Bartlett’s Test of Sphericity (χ² = 5012.48, p < 0.001) showed that there were appropriate correlation relationships among the variables and the methodology of the factor analysis method was appropriate Hair et al. (2017). The total variance explained of 72.4% represented a considerable portion of the underlying behavioural and psychological characteristics of relevance to acceptance of mobile payments. The reliability analysis showed that the values of Cronbach’s alpha ranging from 0.825 to 0.911 indicated good internal consistency. Favourable reliability had been reported for the constructs that measure trust (α = 0.911), attitude toward m-payments (α = 0.891) and perceived financial risk (α = 0.882) which shows coherence, and consistency among the questions related to these dimensions. The various risk factors, such as privacy, performance, financial, psychological and time risk factors, were showed significant explanatory relevance, thus making them valid to validate their theoretical relevance in the analysis of senior’s resistance towards the m-payment systems.

In addition, the issue of item loadings was demonstrated by factor loadings for which all greater than 0.70, showing the adequate convergence of items and thus their appropriate representation of each construct. This pattern forms a check that the pattern of the measurement items was successfully associated with their corresponding latent variables and the item was found to make a significant contribution to the factor solution. The results of EFA are used to assure the reliability and validity of the tool of measurement and this results in applying further structural modelling to test strong hypotheses about the factors that determine m-payment adoption behaviour among older persons.

Table 2

Table 2 Final Results of Measurement Model of M-Adoption of Proposed and Final Model

Proposed Model

Final Model

Constructs

CR

AVE

ASV

CR

AVE

ASV

Perceived Usefulness (PU)

0.874

0.661

0.428

0.911

0.721

0.392

Perceived Ease of Use (PEOU)

0.861

0.642

0.412

0.887

0.665

0.377

Attitude Toward M-payment (ATT)

0.883

0.701

0.455

0.904

0.758

0.423

Behavioural Intention (BI)

0.862

0.684

0.462

0.895

0.739

0.436

Subjective Norms (SN)

0.842

0.584

0.378

0.869

0.627

0.344

Image (IMG)

0.827

0.601

0.389

0.854

0.662

0.352

Trust (TR)

0.884

0.693

0.436

0.917

0.734

0.401

Perceived Privacy Risk (PPR)

0.852

0.669

0.414

0.883

0.716

0.387

Perceived Performance Risk (PFR)

0.837

0.642

0.391

0.867

0.688

0.362

Perceived Financial Risk (PFRN)

0.865

0.681

0.422

0.894

0.713

0.398

Perceived Psychological Risk (PSYR)

0.844

0.652

0.406

0.876

0.701

0.379

Perceived Time Risk (PTR)

0.836

0.637

0.388

0.869

0.688

0.351

Source Primary Data (AMOS 23.0 Version)

(Composite Reliability (CR), Average Variance Extracted (AVE) and Average Shared Variance (ASV)

 

All indicators of the model indicated acceptable standardized loadings, which varied between 0.70 and 0.912, which is higher than the threshold of 0.70 which is recognised as satisfactory. This was used to make sure that all items were making significant contributions to the latent construct, and were meeting indicator reliability criteria for the model. He psychometric validity of measuring model was investigated, based on CR, AVE and ASV, by studying the internal consistency, convergent validity and the discriminant validity. In both the models namely the preliminary and the modified models, the CR values were always greater than 0.70 which suggested good internal reliability. The result of the refined model was higher CR scores for key constructs (perceived utility, attitude, and trust), indicating that the refinishing process (i.e., item deletion and elaboration/re-specification) helped to improve measurement construct clarity and accuracy. The AVE values that were all greater than 0.50 for all constructs implied that the modified ones better represented the variations mapped on their base theoretical constructs, and increasing construct coherence accordingly. In the improved model the lower values of ASV was an indicative that there is good discriminative validity.

Based on the Fornell-Larcker criteria, AVE values for all constructs were higher than ASV values, indicating that latent variables were capturing more variance with respective indicators as compared with variances with other constructs in the model. The psychometrical strength of the better measuring model was better than that of the measuring models in the other two categories of fit. CR, AVE and ASV with an improvement of the measurement instrument as proof of conclusive evidences for the reliability and validity of measurement instrument. This study contributes to increase the trust of structural analysis in the future and increases the methodological validity of the findings of the study drawn from the study in terms of the response m-payment uptake by the elderly.

Table 3

Table 3 Fornell-Larcker criteria of Measurement Model of M-Adoption

Constructs

PU

PEOU

ATT

BI

SN

IMG

TR

PPR

PFR

PFRN

PSYR

PTR

PU

.849

PEOU

.618

.815

ATT

.634

.601

.871

BI

.552

.537

.693

.86

SN

.428

.412

.503

.526

.833

IMG

.482

.465

.519

.544

.567

.814

TR

.574

.588

.607

.619

.466

.541

.857

PPR

-.372

-.364

-.398

-.385

-.351

-.363

-.402

.846

PFR

-.331

-.348

-.364

-.358

-.319

-.335

-.362

.426

.829

PFRN

-.354

-.372

-.386

-.373

-.327

-.339

-.381

.414

.453

.844

PSYR

-.318

-0.332

-.356

-.341

-.296

-.322

-.344

.401

.438

.426

.837

PTR

-.292

-.309

-.321

-.337

-.283

-.301

-.329

.382

.417

.404

.389

.83

Source Primary Data (AMOS 23.0 Version)

 

Discriminant validity was measured by the Fornell-Larcker method which requires the square root of each AVE of the constructs to be higher than their correlation with other constructs. The results confirmed that this criterion was met. The AVE values for all constructs was taken by square root were found to be greater than those of inter-construct correlations. This, in turn, suggests that each construct had more common variance with its own indicators than did indicators of other constructs and hence indicating confirmation of discriminant validity. The overall trend results show that perceived vulnerability lowers confidence and lessens the possibility of using digital channels of payments. Moreover, the solid positive correlations among the risk dimensions suggest that older users often consider risks in a holistic manner; in other words, if older users are worried about one type of risk, they are frequently too sensitive to the other types of risk, as well. These results are excellent empirical evidence for the measurement model discriminant validity. Furthermore, the theoretical relationships assumed in the conceptual model have been confirmed as the respective categories were found to reliably represent different and relevant aspects of mobile payment acceptance and risk perception among older people in a digital finance system.

Table 4

Table 4 CFA Model and Fit Indices of M-Banking Among Senior Citizens

Fit Index

Proposed Model

Final Model

Fit Index2

Proposed Model3

Final Model4

CMIN/DF

3.482

2.413

NFI

0.903

0.934

GFI

0.894

0.935

CFI

0.926

0.958

AGFI

0.862

0.910

TLI

0.918

0.951

RMSEA

0.079

0.054

SRMR

0.084

0.071

Source Primary Data (AMOS 23.0 Version)

 

The comparison between the baseline structural model and final refined model shows a major improvement of the overall model fit after the systematic modifications. The changes made the framework more parsimonious and explanatory and demonstrated that the re-specification of measurement items and pathways developed a much more congruent relationship between the postulated structure and the outcome of the data. A significant improvement in CMIN/DF (from 3.482 to 2.413) suggested to be a desirable level and indicates a more parsimonious model that is able to explain the data using less residual discrepancies. The results witnessed significant improvement in both GFI and AGFI values. The correlation indices in the modified model were both greater than 0.90, indicating a better agreement with the empirical covariance structure than was found in the original model. Furthermore, the values of NFI, CFI, TLI found to be more than 0.9, suggest that the improved model has more explanatory power than the null model. In addition, better convergence was suggested by absolute fit indices. The value of RMSEA < 0.08 and SRMR < 0.10 indicated that the revised model was considered an accurate representation of known relationships with increased precision and lower residual levels. Together, these improvements demonstrate that the improved model has a statistically stronger fit, and also a more reliable and theoretically solid foundation, for behavioural determinants of mobile payment acceptance among higher-aged consumers.

 

6. Theoretical Discussion

This study is an extension of TAM Model in which perceived risk factors and perceived trust are introduced as important psychological mechanism. While the TAM Model mostly consider the usefulness of perceived usefulness and ease of use with respect to technology adoption Davis (1989), more socio-psychological factors like increased vulnerability, cognitive barriers and susceptibility of the presence of trust in digital environment are critical in the adoption of technology by elderly people Vaportzis et al. (2017). The findings point out that trust plays a psychological role as the basis of digital payment decision-making among the older generation, which affects risk perceptions, attitudes and behavioural intentions.

 

6.1. Trust as the Key Enabler in Old Digital Financing

The results show that trust is an important consideration that influences adoption process by facilitating higher cognitive assurance and lower technological uncertainty. Trust is substituted for experience or familiarity and alleviates fear in fintech industry Gefen et al (2003); Pavlou (2003). Older people, who are often digitally less literate and more susceptible to fraud on the internet, trust institutions and perceptions of trust the most Mitzner et al. (2019). When reliable, mobile payments are perceived to be convenient and this leads to positive attitude and intention to adopt, and this is so in all cases. The trust issue leads to increase if not actual fears of mistake, deception, and inappropriate use of the system and therefore increased reluctance and avoidance. This is supported by Kim et al (2009) who identified trust being an important factor affecting the adoption of online financial services by e-service unwilling users.

 

6.2. Perceived Risk and Its Effects Through Different Sides

These findings show that older persons estimate that they are vulnerable to being defrauded, which continues to be an important factor hindering the adoption of fintech. It is due to their emotional vulnerability that seniors see relatively low levels of technical disruption as having high levels of loss potential due to the lack of trust in recovery Barnard et al. (2013) while younger users are more used to digital operations. This study carried out five different Risk dimensions and their impact on trust. Perceived performance risk adversely affected the trust emphasizing the functional reliability sensitivity among the elders. The expectations of the older age group in technology are that it functions well and consistently; the uncertainty towards the stability of the system is what leads to the lack of trust Lee (2009). Here the potential exists that the older people have the potential to have lower tolerances of digital fault durations, troubleshooting, which could lead to a rapid decline in their trust of failure of performance. The financial risk perceived correlated positively with trust, which was suggestive of compensating behaviour. The results are somewhat similar to that of Martins et al. (2014) in that senior responders that were aware of potential financial risk factors were more likely to rely on reputable providers and strong institutional structures. This may imply some form of protective strategy to building trust and favouring the use of institutions instead of foregoing technology entirely.

Psychological threat, which is more conceptually important, was also not significantly related to trust, suggesting that emotional fear may not be enough to discourage the development of trust in conjoint with safety assurances and perceived benefits. Previous work has shown that older people may be disturbed when learning if it was reassured that the long-term benefits will be positive He et al. (2018). However, psychological pressure resulting from the fear of errors is still a recognised barrier to the digital migration Czaja et al. (2006). In addition, temporal risk did not have a negative effect on trust. The price of deference in learning time to the digital payment system can be paid back when the advantages are achieved. This is in contrast to data on younger consumers, who display a higher time-sensitivity Koenig-Lewis et al. (2015). In contrast, subjective privacy risk had a significant negative effect on confidence. The elderly people see too much fear when it comes to the disclosure of personal information and misuse of data, due to their lack of cybersecurity knowledge and sense of vulnerability Anderson and Perrin (2017). Consistent with Yang et al. (2015), the media reports and digital fraud stories exaggerate the risk awareness of the elderly. Hence, privacy protection and transparency are conditions of importance for building confidences.

 

6.3. Technology Acceptance by the Elderly consumers

PEOU was a significant impact on perceived usefulness and attitude. For older people, intuitive designs, easier to navigate, voice interaction and working environments that are better for the eyes are important Mitzner et al. (2019). Majumdar and Pujari (2022) suggested that easing provides less cognitive fatigue and improves confidence in learning and develops a positive image. The innovative propensity positively influenced the attitudes, which means that seniors with curiosity and psychologic inclination attitudes suppose more active in digital adoption. The so-called older people are very diverse: there are internet saviours retirees, and there are those afraid and avoidant Chen and Chan (2014). Relative utility was a significant influence on the attitudes which means that the elders had positive attitudes to mobile payments if they perceive that the advantages will assist them by reducing physical dependence on the bank and providing more autonomy. The value of perception with lifestyle may overcome resistance Choudrie et al. (2018). It is discovered that psychological preparedness has a positive impact and further technology adoption. The application of subjective norms did not cause significant difference in attitude. This indicates that those aged have less need for social influence once basic knowledge has been learnt. While social influences, as demonstrated by Wang et al. (2014) begins the process, further adoption has to do with the self-assessment, and not social intelligence, the reverse of the case of young people who are first showed by their peers when it comes to digital engagement. This difference can be explained through the autonomy to take one's own decision in later stages of life, which is shown through older persons.

 

6.4. Attitudinal and Behavioural Intentions   

The results suggested the significant effect of emotional acceptance on behavior intention, which implies that emotional acceptance is a precursor of habit formation. An improvement in the emotional filtering in technological decision-making have been highlighted by older people that need to have feelings of confidence, respect and psychological security Quan-Haase et al. (2018). Positive experience has a positive impact, and perceived control has a positive moderating effect on the adoption and continuing usage of digital payment systems.

The findings call for digital banking ecosystems to take into consideration age inclusive service designs and communication strategies. Service providers hold the responsibility of emphasizing seamless and error-free interfaces with supportable processes for fraud prevention while providing opportunities for on boarding, with human support as well as educational seminars. Key usability features are increased text, voice guidance and navigation features and are easy to understand whereas transparency of privacy principles and guaranteed messaging, on a regular basis, are key for trust-building and confidence in older consumers. These initiatives are helping to build a safe, supported and empowered digital payments ecosystem, and allow aged persons to have the confidence to participate and appreciate in the rapidly changing digital economy.

 

 

6.5. Practical Implications

The results of this research can provide a myriad of practical information for legislators, mobile technology providers, financial services and community organizations that want to accelerate the use of mobile payments by older adults. For this reason, we stress the importance of development of trust-based ecosystem since, as the findings revealed, the trust is a significant component that influences the decisions of adoption of the older users. Older adults engage in interactions with information systems with a heightened awareness of risk and vulnerability due to lack of digital literacy, a history of banking using physical banks, as well as fears of fraud and errors. As a result, digital payment providers and financial authorities should take a pro-active approach to establishing trust dependent on transparency, credibility and user confidence. This has led to clear dispute resolution processes implemented, clear refund policies, secure authentication mechanisms and clear anti-fraud message and practices Abouzid et al. (2021), Giovanis et al. (2019). Older users will operate more mobile payments to be psychologically safe, when they perceive more protection.

Older people tend to need structured and incremental learning processes that are anxiety reducing and self-efficacy building Olsson et al. (2019). Some examples of such outreach efforts include community-based training events, digital literacy workshops held by elder centres, intergenerational training events, workshops with the help of show-and-tell sessions conducted jointly with the local banking institutions and manuals with picture based instructions. Peer to Peer support/tech assistance (civil society) mediated over phone-lines to minimise technology phobia, to have the scope for trial and error. Based on the plausibility theory, where the elders experience some others successful transaction using the mobile payment system, contents can significantly influence through the process of observational learning effect and social evidence certainty Cham et al. (2021).

Previous studies show that accessibility-based UI design had positively significant impact on perceived usability and technology adoption rate among the elder individuals Mitzner et al. (2019), Venkatesh et al. (2012). In addition, fintech providers will need to keep their design simple and low cognitive load with high fault tolerance, confirmation prompts, cancel buttons and simple step sequences. Financial aid in mobile channel and service touch-counters to allow customers to approach for help, are good examples of inclusive service models for senior citizens Chen and Chan (2014). Although not the primary consideration in this study, privacy issues are also relevant given the growing exposure for older people to digital media. Institutions should consider opportunities of implementing specialized awareness programs in the framework of cybersecurity, customized alerts for fraud and comprehensive training in data protection. Finally, through education i.e. recognition of phishing attempts, authentic voice of authorities and good password practices, the perceived privacy vulnerability among the elderly will shrink Sobkow et al. (2020), Anderson and Perrin (2017). Digital financial ecosystems will see greater financial social and power inclusion in older adults which is an important starting point to build an increasingly cashless society Quan-Haase et al (2018).

 

7. Limitations and Future Research Suggestions

Whilst the study is informative, it also highlights many of the limitation of the study which can point to the potential for future academic research. The investigation used a convenience and snow ball sampling methodology design, which while fruitful in gaining access to the interview participants who are isolated from each other lessens the generalizability of the findings. Further research needs to be designed taking into account the use of randomized or stratified sampling method in rural and urban areas, to represent economic inequality of older persons in terms of preparedness for digital-payment Vaportzis et al. (2017). Secondly, this study is cross-sectional in nature which can capture a picture of perceptions at a point in time. Or as the older person is gaining experience and confidence in using digital, there are shifts in behaviours. LMS allow to explore the attitude and behavior dynamics across time and provide a better understanding on habit formation and learning paths, and trust reinforcement versus breakdown Czaja et al. (2006).

Third, in addition to the psychological and cognitive characteristics which were included in the model, some potential moderating variables could be considered to be adopted in future studies due to implications of digital self-efficacy, technology experience in the past, cognitive disruption symptoms and financial risk tolerance. Incorporation of individual factors such as demographic factors (education, residential status e.g. living independent versus assisted living, family involvement) may lead to more complicated granularity and in-depth analysis Mitzner et al. (2019). An aspect which should be paid attention is the cultural rules and understanding concerning digital-finance since national trust culture determines the behavior of adoption Kim et al. (2009), Pavlou (2003). Fourth, quantitative results in old people's lives, emotional accounts, lived experiences and contextual barriers should be complemented by qualitative research methods of say an interview or a focus group to explain the lending credibility of these findings. Further, there might be certain cognitive-emotional pathways which might not be completely reflected in the numerical modelling alone and a mixed methods approach would thus be more likely to provide a greater understanding of these processes Choudrie et al. (2018).

In future, studies need to be done related with the applications of fintech (wallet, banking application, UPI systems etc) to study trust mechanism at platform level and usability challenges. Operated in conjunction with the advancement technologies like the voice activated banking technologies, biometric verification and AI powered financial assistants are very promising for the fintech research aimed at Seniors.

 

8. Conclusion

This research contributes to the mobile-payment acceptance behavior of older people by presenting conventional TAM variables together with the perceived risk characteristics and trust. The results obtained show that the attitude is the most relevant predictor of behavioural intention and that it is characterized by the perceived usefulness, ease of use and trust. Trust is the cognitive core of intergenerational relationship between risk perception and usage intention and thus the psychological characteristics of the senile users that may be differentiated for the digital banking use are enhanced. Based on older people's values of functional robustness and economic security, adoption decisions may not be ease of use based but based on perceived safety, stability and trust in electronic transaction Martins et al. (2014), Anderson and Perrin (2017).

It is seen from the results that there are different effects of different categories of risks: the effect of performance and financial risks is significant with trust, while the effect of psychological, privacy and time risks is not significant. These results suggest the need for clinicians to remind elderly patients that the challenges of usability and learning are subsumed by the fact that gains in functionality are significant and that they cannot be jeopardized by institutionalization. Moreover, conceptual understanding of risk in the creation of digital payment systems should take into account notions of visibility, safety guarantees and human-centred design, and should run comprehensive digital literacy campaigns to move away from initial (lack of) willingness to engage to confident use Koenig-Lewis et al. (2015).

Building digital in-socio-economic participation for older people not only is a technological accomplishment, but also a social and economic necessity, with access to basic services, financial autonomy and inclusive participation in modern digital economies Quan-Haase et al. (2018). The results presented here contribute significantly both in a theoretical and empirical fashion by introducing trust and with it its mediating risk structure as the important building block underlying innovation take-up of fintech among old age pensioners. With India and other emerging economies moving forward with their digital banking agenda, older citizen-centric systems that build on trust and knowledge will play a significant role in shaping a safe, fair and technologically confident future for the mental health of the nation's ageing population.

 

CONFLICT OF INTERESTS

None. 

 

ACKNOWLEDGMENTS

None.

 

REFERENCES

Abegao Neto, F. L., and Bastos de Figueiredo, J. C. (2022). Effects of Age and Income Moderation on Adoption of Mobile Payments in Brazil. Innovation and Management Review, 20(4), 353–369. https://doi.org/10.1108/INMR-06-2021-0109   

Abouzid, M., El-Sherif, D., Eltewacy, N. K., Ben Hadj Dahman, N., Okasha, S., Ghozy, S., and Islam, S. M. S. (2021). Influence of COVID-19 on Lifestyle Behaviors in the Middle East and North Africa Region: A Survey of 5896 Individuals. Journal of Translational Medicine, 19, Article 129. https://doi.org/10.1186/s12967-021-02767-9   

Ajzen, I. (1991). The Theory of Planned Behavior. Organizational Behavior and Human Decision Processes, 50(2), 179–211. https://doi.org/10.1016/0749-5978(91)90020-T   

Akhtar, S., Alam, M., and Ansari, M. S. (2022). Measuring the Performance of the Indian Banking Industry: Data Envelopment Window Analysis Approach. Benchmarking: An International Journal, 29(9), 2842–2857. https://doi.org/10.1108/BIJ-03-2021-0115   

Al-Saedi, K., Al-Emran, M., Ramayah, T., and Abusham, E. (2020). Developing a General Extended UTAUT Model for M-Payment Adoption. Technology in Society, 62, 101293. https://doi.org/10.1016/j.techsoc.2020.101293   

Al-Saedi, K., and Al-Emran, M. (2021). A Systematic Review of Mobile Payment Studies from the Lens of the UTAUT Model. In Recent Advances in Technology Acceptance Models and Theories (79–106). https://doi.org/10.1007/978-3-030-64987-6_6   

Albashrawi, M., and Motiwalla, L. (2019). Privacy and Personalization in Continued Usage Intention of Mobile Banking: An Integrative Perspective. Information Systems Frontiers, 21(5), 1031–1043. https://doi.org/10.1007/s10796-017-9814-7   

Alghamdi, M., and Basahel, S. (2021). COVID-19 and Continuance Intention to Use Mobile Payment Technology: A Moderated Mediation Model. International Journal of Human Potentials Management, 3, 1–18.  

Alhassany, H., and Faisal, F. (2018). Factors Influencing the Internet Banking Adoption Decision in North Cyprus: An Evidence from the Partial Least Square Approach of the Structural Equation Modeling. Financial Innovation, 4, Article 29. https://doi.org/10.1186/s40854-018-0111-3   

Alolah, T., Stewart, R. A., Panuwatwanich, K., and Mohamed, S. (2014). Determining the Causal Relationships Among Balanced Scorecard Perspectives on School Safety Performance: Case of Saudi Arabia. Accident Analysis and Prevention, 68, 57–74. https://doi.org/10.1016/j.aap.2014.02.002   

Anand, M., and Abhilash, V. (2022). Behavioural Intention of Investors Regarding Trading Apps in India with an Implication of UTAUT Model. Management Dynamics, 22, 1–10. https://doi.org/10.57198/2583-4932.1000   

Andalib, S., and Hashim, N. H. (2018). The Influence of Dispositional Resistance to Change on Seniors' Mobile Banking Adoption in Malaysia. Journal of Soft Computing and Decision Support Systems, 5, 1–12.  

Anshari, M., Arine, M. A., Nurhidayah, N., Aziyah, H., and Salleh, M. H. A. (2021). Factors Influencing Individual in Adopting Ewallet. Journal of Financial Services Marketing, 26(1), 10–23. https://doi.org/10.1057/s41264-020-00079-5  

Bailey, A. A., Pentina, I., Mishra, A. S., and Ben Mimoun, M. S. (2017). Mobile Payments Adoption by US Consumers: An Extended TAM. International Journal of Retail and Distribution Management, 45(6), 626–640. https://doi.org/10.1108/IJRDM-08-2016-0144  

Berg, H., and Liljedal, K. T. (2022). Elderly Consumers in Marketing Research: A Systematic Literature Review and Directions for Future Research. International Journal of Consumer Studies, 46(5), 1640–1664. https://doi.org/10.1111/ijcs.12830   

Bhatt, V., and Mehta, B. (2020). Factors Influencing Overall Service Quality of Online Banking: A Comparative Study of Indian Public and Private Sector Banks. The Journal of Applied Business and Economics, 22, 152–167. https://doi.org/10.33423/jabe.v22i4.2915

Billore, S., and Billore, G. (2020a). Consumption Switch at Haste: Insights from Indian Low-Income Customers for Adopting Fintech Services due to the Pandemic. Transnational Marketing Journal, 8(2), 197–218. https://doi.org/10.33182/tmj.v8i2.1064   

Billore, S., and Billore, G. (2020b). Internationalization of SMEs and Market Orientation: A Study of Customer Knowledge, Networks and Cultural Knowledge. European Business Review, 32(1), 69–85. https://doi.org/10.1108/EBR-06-2018-0112   

Bloom, D. E., and Luca, D. L. (2016). The Global Demography of Aging: Facts, Explanations, Future. In J. Piggott and A. Woodland (Eds.), Handbook of the Economics of Population Aging (Vol. 1, 3–56). North-Holland. https://doi.org/10.2139/ssrn.2834213   

Bruine de Bruin, W., and Bennett, D. (2020). Relationships Between Initial COVID-19 Risk Perceptions and Protective Health Behaviors: A National Survey. American Journal of Preventive Medicine, 59(2), 157–167. https://doi.org/10.1016/j.amepre.2020.05.001   

Cbilamge, P. (2015). Marketing of Insurance Products in Rural India: A Big Challenge. CLEAR International Journal of Research in Commerce and Management, 6, 28–31. 

Celik, H. (2016). Customer Online Shopping Anxiety Within the Unified Theory of Acceptance and Use Technology (UTAUT) framework. Asia Pacific Journal of Marketing and Logistics. https://doi.org/10.1108/APJML-05-2015-0077   

Chao, C.-M. (2019). Factors Determining the Behavioral Intention to use Mobile Learning: An Application and Extension of the UTAUT Model. Frontiers in Psychology, 10, 1652. https://doi.org/10.3389/fpsyg.2019.01652   

Chawla, D., and Joshi, H. (2019). Consumer Attitude and Intention to Adopt Mobile Wallet in India: An Empirical Study. International Journal of Bank Marketing, 37(7), 1590–1618. https://doi.org/10.1108/IJBM-09-2018-0256   

Crespo, Á. H., and Rodríguez Del Bosque, I. (2010). The Influence of the Commercial Features of the Internet on the Adoption of E-Commerce by consumers. Electronic Commerce Research and Applications, 9(6), 562–575. https://doi.org/10.1016/j.elerap.2010.04.006   

Daragmeh, A., Sági, J., and Zéman, Z. (2021). Continuous Intention to Use E-Wallet in the Context of the COVID-19 Pandemic: Integrating the Health Belief Model (HBM) and Technology Continuous Theory (TCT). Journal of Open Innovation: Technology, Market, and Complexity, 7(2), 132. https://doi.org/10.3390/joitmc7020132   

Darma, G. S., and Noviana, I. P. T. (2020). Exploring Digital Marketing Strategies During the New Normal Era in Enhancing the Use of Digital Payment. Jurnal Mantik, 4, 2257–2262.  

Dhiman, N., Arora, N., Dogra, N., and Gupta, A. (2020). Consumer Adoption of Smartphone Fitness Apps: An Extended UTAUT2 Perspective. Journal of Indian Business Research, 12(3), 363–388. https://doi.org/10.1108/JIBR-05-2018-015  

Fan, W., Wu, H., and Liu, Y. (2022). Does Digital Finance Induce Improved Financing for Green Technological Innovation in China? Discrete Dynamics in Nature and Society, 2022, Article 1–12. https://doi.org/10.1155/2022/6138422   

Featherman, M. S., Jia, S. J., Califf, C. B., and Hajli, N. (2021). The Impact of New Technologies on Consumers Beliefs: Reducing the Perceived Risks of Electric Vehicle Adoption. Technological Forecasting and Social Change, 169, 120847. https://doi.org/10.1016/j.techfore.2021.120847   

Fishbein, M., and Ajzen, I. (1977). Belief, Attitude, Intention, and Behavior: An Introduction to Theory and Research. Addison-Wesley.  

Fornell, C., and Larcker, D. F. (1981). Structural Equation Models with Unobservable Variables and Measurement Error: Algebra and Statistics. Journal of Marketing Research, 18(3), 382–388. https://doi.org/10.1177/002224378101800313  

Fricker, R. D., Jr. (2016). Sampling Methods for Online Surveys. In N. G. Fielding, R. M. Lee, and G. Blank (Eds.), The SAGE Handbook of Online Research Methods (162–183). SAGE Publications. https://doi.org/10.4135/9781473957992.n10   

George, A., and Sunny, P. (2021). Developing a Research Model for Mobile Wallet Adoption and Usage. IIM Kozhikode Society and Management Review, 10(1), 82–98. https://doi.org/10.1177/2277975220965354   

Ghilarducci, T. (2022, February 9). Written Testimony for the United States Congress Joint Economic Committee Hearing: Building a Better Labor Market: Empowering Older Workers for a Stronger Economy. United States Senate.  

Gilly, M. C., Celsi, M. W., and Schau, H. J. (2012). It Don't Come Easy: Overcoming Obstacles to Technology Use Within a Resistant Consumer Group. Journal of Consumer Affairs, 46(1), 62–89. https://doi.org/10.1111/j.1745-6606.2011.01218.x   

Giovanis, A., Assimakopoulos, C., and Sarmaniotis, C. (2019). Adoption of Mobile Self-Service Retail Banking Technologies: The Role of Technology, Social, Channel and Personal Factors. International Journal of Retail and Distribution Management, 47(9), 894–914. https://doi.org/10.1108/IJRDM-05-2018-0089   

Goel, P., Garg, A., Sharma, A., and Rana, N. P. (2022). I Won't Touch Money Because it is Dirty: Examining Customer's Loyalty Toward M-Payment. International Journal of Bank Marketing, 40(5), 992–1016. https://doi.org/10.1108/IJBM-06-2021-0272   

Gunaratnege, S., Iranmanesh, M., Ismail, F. N., Abdul Rahim, N. F., Khoshkam, M., and Mirzaei, M. (2022). Determinants of Intention to use E-Wallet: Personal Innovativeness and Propensity to Trust as Moderators. International Journal of Human-Computer Interaction, Advance online publication, 1–13. https://doi.org/10.1080/10447318.2022.2071224   

Gupta, A., Madhavan, M. V., Sehgal, K., Nair, N., Mahajan, S., Sehrawat, T. S., … Landry, D. W. (2020). Extrapulmonary Manifestations of COVID-19. Nature Medicine, 26, 1017–1032. https://doi.org/10.1038/s41591-020-0968-3   

Haapio, H., Mero, J., Karjaluoto, H., and Shaikh, A. A. (2021). Implications of the COVID-19 Pandemic on Market Orientation in Retail Banking. Journal of Financial Services Marketing, 26, 205–214. https://doi.org/10.1057/s41264-021-00099-9   

Hair, J. F., Jr., Hult, G. T. M., Ringle, C. M., Sarstedt, M., Danks, N. P., and Ray, S. (2021). Partial Least Squares Structural Equation Modeling (PLS-SEM) Using R: A Workbook. Springer Nature. https://doi.org/10.1007/978-3-030-80519-7    

Hair, J. F., Jr., Sarstedt, M., Ringle, C. M., and Gudergan, S. P. (2017). Advanced Issues in Partial Least Squares Structural Equation Modeling. SAGE Publications.  

Isa, H. M., Jusoh, R. M., Kamal, M. H. A. A., Amin, F. S. M., and Tamyez, P. F. M. (2022). Enriching User Experience Among Senior Citizens in the Digital Era: A Design-Thinking Approach to Constructing a Prototype of A Mobile Application. Journal of Advanced Research in Business and Management Studies, 29, 20–27. https://doi.org/10.37934/arbms.29.1.2027   

Jena, R. (2022a). Exploring Antecedents of Peoples' Intentions to use Smart Services in a Smart City Environment: An Extended UTAUT Model. Journal of Information Systems, 36(1), 133–149. https://doi.org/10.2308/ISYS-2020-050   

Jena, R. (2022b). Examining the Factors Affecting the Adoption of Blockchain Technology in the Banking Sector: An Extended UTAUT Model. International Journal of Financial Studies, 10(4), 90. https://doi.org/10.3390/ijfs10040090   

Jun, M., and Palacios, S. (2016). Examining the Key Dimensions of Mobile Banking Service Quality: An Exploratory Study. International Journal of Bank Marketing, 34(3), 307–326. https://doi.org/10.1108/IJBM-01-2015-0015   

Kamboj, S., and Joshi, R. (2021). Examining the Factors Influencing Smartphone Apps use at Tourism Destinations: A UTAUT Model Perspective. International Journal of Tourism Cities, 7(1), 135–157. https://doi.org/10.1108/IJTC-05-2020-0094   

Shankar, A., Datta, B., Jebarajakirthy, C., and Mukherjee, S. (2020). Exploring Mobile Banking Service Quality: A Qualitative Approach. Services Marketing Quarterly, 41(3), 182–204. https://doi.org/10.1080/15332969.2020.1742982   

Shareef, M. A., Kumar, V., Dwivedi, Y. K., Kumar, U., Akram, M. S., And Raman, R. (2021). A New Health Care System Enabled By machine Intelligence: Elderly People's Trust or Losing Self-Control. Technological Forecasting and Social Change, 162, 120334. https://doi.org/10.1016/j.techfore.2020.120334   

Sharma, S. K., Govindaluri, S. M., Al-Muharrami, S., and Tarhini, A. (2017). A Multi-Analytical Model for Mobile Banking Adoption: A Developing Country Perspective. Review of International Business and Strategy, 27(1), 133–148. https://doi.org/10.1108/RIBS-11-2016-0074   

Sheth, J. (2020). Impact of Covid-19 on Consumer Behavior: Will the Old Habits Return or Die? Journal of Business Research, 117, 280–283. https://doi.org/10.1016/j.jbusres.2020.05.059   

Shin, D.-H. (2009). Towards an Understanding of the Consumer Acceptance of Mobile Wallet. Computers in Human Behavior, 25(6), 1343–1354. https://doi.org/10.1016/j.chb.2009.06.001   

Singh, S., and Srivastava, R. K. (2020). Understanding the Intention to use Mobile Banking by Existing Online Banking Customers: An Empirical Study. Journal of Financial Services Marketing, 25(3), 86–96. https://doi.org/10.1057/s41264-020-00074-w   

Sleiman, K. A. A., Jin, W., Juanli, L., Lei, H. Z., Cheng, J., Ouyang, Y., and Rong, W. (2022). The Factors of Continuance Intention to use Mobile Payments in Sudan. SAGE Open, 12(3). https://doi.org/10.1177/21582440221114333   

Sobkow, A., Zaleskiewicz, T., Petrova, D., Garcia-Retamero, R., and Traczyk, J. (2020). Worry, Risk Perception, and Controllability Predict Intentions Toward COVID-19 Preventive Behaviors. Frontiers in Psychology, 11, 582720. https://doi.org/10.3389/fpsyg.2020.582720   

Sobti, N. (2019). Impact of Demonetization on Diffusion of Mobile Payment Service in India: Antecedents of Behavioral Intention and Adoption Using Extended UTAUT Model. Journal of Advances in Management Research, 16(4), 472–497. https://doi.org/10.1108/JAMR-09-2018-0086   

Sripalawat, J., Thongmak, M., and Ngramyarn, A. (2011). M-Banking in Metropolitan Bangkok and a Comparison with Other Countries. Journal of Computer Information Systems, 51(3), 67–76. 

Stone, M. (1974). Cross-Validatory Choice and Assessment of Statistical Predictions. Journal of the Royal Statistical Society: Series B (Methodological), 36(2), 111–133. https://doi.org/10.1111/j.2517-6161.1974.tb00994.x

Sundararajan, S. and Muhammed, A. (2024). Enhancing Organizational Performance Through Strategic Talent Management in the Digital Age: A Quantitative Approach., ShodhPrabandhan: Journal of Management Studies. 1(1), 26–43. https://doi.org/10.29121/ShodhPrabandhan.v1.i1.2024.8  

Tan, K. S. Y., and Chan, C. M. (2018). Unequal Access: Applying Bourdieu's Practice Theory to Illuminate the Challenges of ICT use Among Senior Citizens in Singapore. Journal of Aging Studies, 47, 123–131. https://doi.org/10.1016/j.jaging.2018.04.002   

Taylor, S., and Todd, P. (1995). Decomposition and Crossover Effects in the Theory of Planned Behavior: A Study of Consumer Adoption Intentions. International Journal of Research in Marketing, 12(2), 137–155. https://doi.org/10.1016/0167-8116(94)00019-K   

Teng, W., Lu, H.-P., and Yu, H. (2009). Exploring the Mass Adoption of Third-Generation (3G) Mobile Phones in Taiwan. Telecommunications Policy, 33(10–11), 628–641. https://doi.org/10.1016/j.telpol.2009.07.002   

Tripathi, S. N., Srivastava, S., and Vishnani, S. (2022). Mobile Wallets: Achieving Intention to Recommend by Brick and Mortar Retailers. Journal of Marketing Theory and Practice, 30(2), 240–256. https://doi.org/10.1080/10696679.2021.1925920   

Venkatesh, V., Morris, M. G., Davis, G. B., and Davis, F. D. (2003). User Acceptance of Information Technology: Toward a Unified View. MIS Quarterly, 27(3), 425–478. https://doi.org/10.2307/30036540   

Venkatesh, V., Thong, J. Y. L., and Xu, X. (2012). Consumer Acceptance and Use of Information Technology: Extending the Unified Theory of Acceptance and Use of Technology. MIS Quarterly, 36(1), 157–178. https://doi.org/10.2307/41410412   

Vinerean, S., Budac, C., Baltador, L. A., and Dabija, D.-C. (2022). Assessing the Effects of the COVID-19 Pandemic On M-Commerce Adoption: An Adapted UTAUT2 approach. Electronics, 11(8), 1269. https://doi.org/10.3390/electronics11081269   

Wang, Y.-Y., Luse, A., Townsend, A. M., and Mennecke, B. E. (2015). Understanding the Moderating Roles of Types of Recommender Systems and Products on Customer Behavioral Intention to use Recommender Systems. Information Systems and E-Business Management, 13(4), 769–799. https://doi.org/10.1007/s10257-014-0269-9   

Widyanto, H. A., Kusumawardani, K. A., and Yohanes, H. (2022). Safety First: Extending UTAUT to Better Predict Mobile Payment Adoption by Incorporating Perceived Security, Perceived Risk and Trust. Journal of Science and Technology Policy Management, 13(4), 952–973. https://doi.org/10.1108/JSTPM-03-2020-0058   

Williams, M. D., Rana, N. P., and Dwivedi, Y. K. (2015). The Unified Theory of Acceptance and Use of Technology (UTAUT): A Literature Review. Journal of Enterprise Information Management, 28(3), 443–488. https://doi.org/10.1108/JEIM-09-2014-0088  

Wong, C. Y., and Mohamed, M. I. P. (2021). Understanding the Factors that Influence Consumer Continuous Intention to Use E-Wallet in Malaysia. Research in Management of Technology and Business, 2(2), 561–576.

World Health Organization. (2020). Decade of Healthy Ageing: Baseline Report. World Health Organization. https://iris.who.int/handle/10665/338677   

Xie, Q., Song, W., Peng, X., and Shabbir, M. (2017). Predictors for E-Government Adoption: Integrating TAM, TPB, Trust and Perceived Risk. The Electronic Library, 35(1), 2–20. https://doi.org/10.1108/EL-08-2015-0141    

Yang, C.-C., Liu, C., and Wang, Y.-S. (2022). The Acceptance and Use of Smartphones Among Older Adults: Differences in UTAUT Determinants Before and After Training. Library Hi Tech, 41(5), 1357–1375. https://doi.org/10.1108/LHT-12-2021-0432   

Zhao, Y., and Bacao, F. (2020). What Factors Determining Customer Continuingly using Food Delivery Apps During 2019 Novel Coronavirus Pandemic Period? International Journal of Hospitality Management, 91, 102683. https://doi.org/10.1016/j.ijhm.2020.102683   

Zhao, Y., and Bacao, F. (2021). How does the Pandemic Facilitate Mobile Payment? An Investigation on Users' Perspective Under the COVID-19 Pandemic. International Journal of Environmental Research and Public Health, 18(3), 1016. https://doi.org/10.3390/ijerph18031016   

Creative Commons Licence This work is licensed under a: Creative Commons Attribution 4.0 International License

© ShodhKosh 2026. All Rights Reserved.